精准肿瘤学的核心在于通过系统分析患者的分子特征谱,识别出驱动肿瘤发生发展和临床诊治的关键基因组变异。当前,全球范围内已开展大量临床肿瘤基因组学研究,但主要以西方人群为核心,亚洲人群尤其是中国人群数据缺乏,导致现有数据难以充分反映真实世界临床检测的中国患者诊疗特征。因此,构建大规模、高质量的中国人群泛癌真实世界基因组数据,系统解析其分子特征与临床诊疗结局,是推进我国恶性肿瘤精准诊治的迫切需求。
2026年1月16日,中国医学科学院肿瘤医院李文斌、应建明教授团队在国际期刊Interdisciplinary Medicine在线发表题为“Chinese pan‐cancer patient genomic characteristics: A comprehensive analysis based on the National Cancer Center—Clinical Diagnostics Knowledgebase real‐world clinical sequencing cohort”的研究论文。该研究构建了国内首个大规模泛癌真实世界基因组数据库NCC-CLINDx,汇集2018年1月至2024年6月期间在中国医学科学院肿瘤医院接受NGS基因检测的6858例患者的6935对肿瘤-正常配对样本,覆盖54种常见肿瘤类型、270余种亚型,以非小细胞肺癌(34.4%)、结直肠癌(25.0%)、胃腺癌(5.3%)等临床高发肿瘤为主,队列特征在一定程度上反映了中国临床肿瘤患者的真实分布情况。

研究采用涵盖520个肿瘤相关基因的靶向测序panel,通过严格质量控制和标准化分析流程,确保数据可靠性和基因变异检测准确性。

在该队列中,TP53(57.8%)、APC(22.6%)、KRAS(21.3%)和EGFR(17.5%)为高频突变基因,其中TP53失活突变在食管鳞癌、小细胞肺癌、肺鳞癌等多种肿瘤中频率超过80%。RTK-RAS(70.9%)、TP53(64.6%)、WNT(35.6%)和PI3K(35.1%)通路失调最为显著,同时队列中14.9%的样本具有高肿瘤突变负荷(TMB ≥ 10个突变/Mb),3.3%的患者微卫星高度不稳定(MSI-H),且MSI-H样本的TMB水平显著高于微卫星稳定样本。

与美国MSK-MET队列(20263例白种人样本)及中国OrigiMed队列的跨人群水平对比,发现显著的种族特异性分子差异:中国肺腺癌患者EGFR突变率(48.5%)显著高于西方白人(23.7%),而西方人群则以KRAS高突变(37.1% vs. 11.1%)为特征;胆管癌中,白人IDH1突变率更高,中国患者则以TP53突变富集为特点;肺鳞癌中,中国患者KMT2D和FAT1基因突变率显著高于西方人群,表明这些基因可能在中国肺鳞癌患者中具有独特的致癌驱动作用。此外,70.2%的中国患者携带至少1个具有潜在临床意义的基因组变异,其中肺腺癌、子宫内膜癌和胰腺癌患者具有潜在临床意义的基因突变比例最高,提示中国人群可接受靶向治疗比例较高。
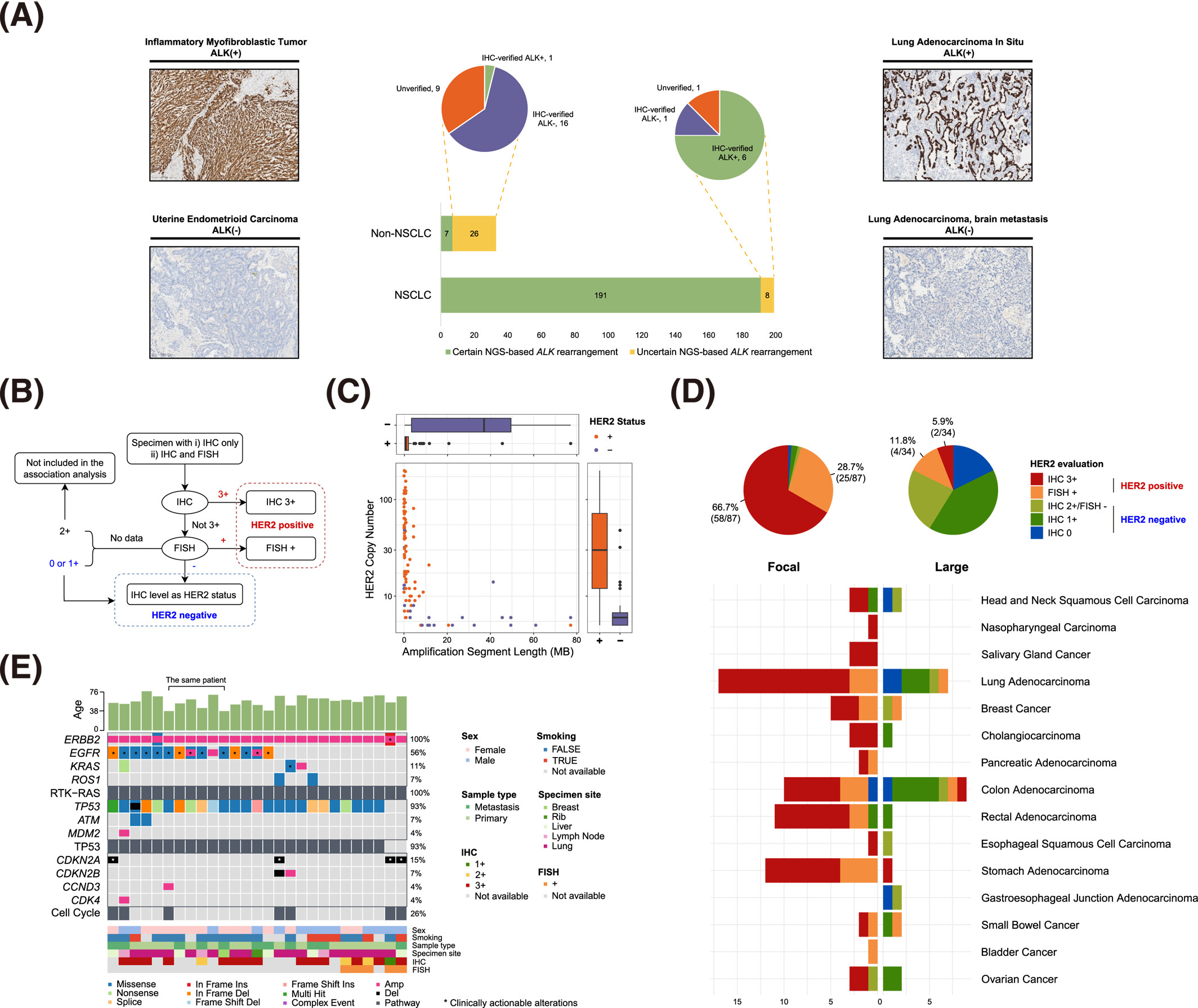
研究还验证了NGS与传统分子病理检测技术方法(IHC/FISH)的一致性,发现NGS检测ERBB2局灶性扩增与HER2阳性状态(IHC 3+或FISH+)之间存在密切关联。在肺腺癌中,ERBB2局灶性扩增患者(1.4%)通常伴随高频率TP53突变(93%),部分患者在EGFR靶向治疗耐药后接受HER2抗体偶联药物(ADC)治疗获得疾病控制,提示HER2靶向方案可为该类肺腺癌患者带来明确临床获益。此外,非小细胞肺癌中NGS检测ALK重排与免疫组化验证结果高度一致,为优化多平台联合检测策略提供了实证依据。

本研究建立的NCC-CLINDx基因组数据,是国内率先依托院内真实世界临床诊疗体系构建的跨癌种、大规模靶向测序队列,系统揭示中国人群泛癌基因组特征,为针对中国患者的生物标志物驱动型临床试验设计提供关键的分子证据。研究还发现,将NGS检测与传统分子病理检测方法相结合,可优化不同肿瘤类型中基因组变异的检测阈值与临床诊疗标准。未来,随着队列中临床随访数据的完善及AI病理图像、转录组等多组学数据的整合,NCC-CLINDx将进一步推动肿瘤分子特征与治疗疗效、预后的关联分析,为肿瘤精准诊治提供更全面支撑。
北京协和医学院/中国医学科学院肿瘤医院病理科李文斌、应建明教授为本文的共同通讯作者,硕士研究生李鸿瑞、病理科王顺为共同第一作者。
本研究得到国家重点研发计划(2022YFC2409902)、国家自然科学基金(82541023、82203405)、北京市自然科学基金(JQ24045)、首都卫生发展科研专项(2024-2-40211)、中国癌症基金会北京希望马拉松专项基金(LC2022L02)、中国医学科学院医学与健康科技创新工程(2023-I2M-C&T-B-083)、中国医学科学院中央级公益性科研院所基本科研业务费(2023-JKCS-07)等项目资助。
原文链接:
https://onlinelibrary.wiley.com/doi/10.1002/inmd.70087
来源:肿瘤界