
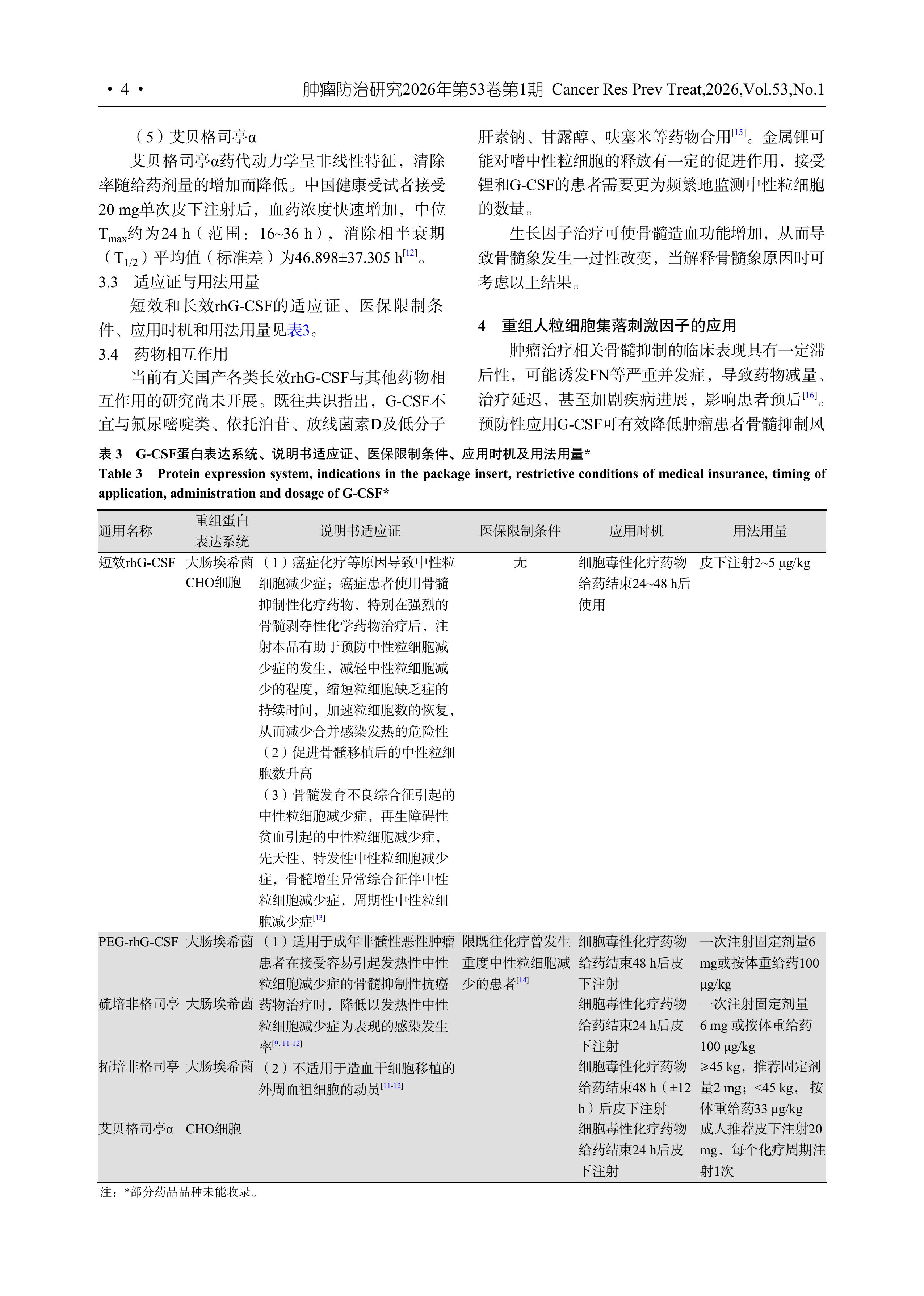
摘 要:中性粒细胞减少症是抗肿瘤治疗中常见的血液学毒性事件,可导致治疗延迟和剂量减低,严重时可引起中性粒细胞减少性发热(FN),影响患者预后。人粒细胞集落刺激因子(G-CSF)已被广泛应用于治疗中性粒细胞减少症,可实现疾病的早期预防,降低FN发生,提高抗肿瘤疗效。但当前G-CSF在临床应用中的规范化仍需提升,肿瘤药师在药物规范化应用中占据重要地位。基于此,中国抗癌协会整合肿瘤药学委员会联合多个专业委员会制定本共识,旨在优化G-CSF的应用,降低医疗成本,做好G-CSF药物监护,提升患者获益。
关键词:人粒细胞集落刺激因子;中性粒细胞减少症;恶性肿瘤;临床应用
引用本文:中国抗癌协会整合肿瘤药学委员会, 中国抗癌协会肿瘤内科学专业委员会. 重组人粒细胞集落刺激因子临床应用管理中国专家共识(2026版)[J]. 肿瘤防治研究, 2026, 53(1): 1-16.
全文浏览
















共识专家组名单
顾问:
王振宁 中国医科大学
周彩存 同济大学附属东方医院
杨 帆 北京大学人民医院
通信作者:
董 梅 哈尔滨医科大学附属肿瘤医院、中国抗癌协会整合肿瘤药学委员会执行主任
沈 波 江苏省肿瘤医院、中国抗癌协会肿瘤内科学专业委员会副主任委员
执笔人:
刘 铎 哈尔滨医科大学附属肿瘤医院
潘半舟 江苏省肿瘤医院
专家组成员(按姓氏汉语拼音排序):
陈万一 重庆大学附属肿瘤医院
程淑霞 河南省肿瘤医院
褚 倩 华中科技大学同济医学院附属同济医院
樊 英 中国医学科学院肿瘤医院
姜 帅 哈尔滨医科大学附属肿瘤医院
黎纬明 华中科技大学同济医学院附属协和医院
刘继勇 复旦大学附属肿瘤医院
刘 韬 中山大学肿瘤防治中心
娄 阁 哈尔滨医科大学附属肿瘤医院
孙 阳 福建省肿瘤医院
田文静 哈尔滨医科大学
王 静 湖南省肿瘤医院
王 盈 天津医科大学肿瘤医院
魏继福 江苏省肿瘤医院
谢丛华 武汉大学中南医院肿瘤医院
杨犇龙 复旦大学附属肿瘤医院
张 峻 昆明医科大学第一附属医院
张师前 山东大学齐鲁医院
章 真 复旦大学附属肿瘤医院
赵文辉 哈尔滨医科大学附属肿瘤医院
周 斐 同济大学附属东方医院
朱 俊 复旦大学附属肿瘤医院
邹冬玲 重庆大学附属肿瘤医院
识别二维码下载原文

来源:《肿瘤防治研究》