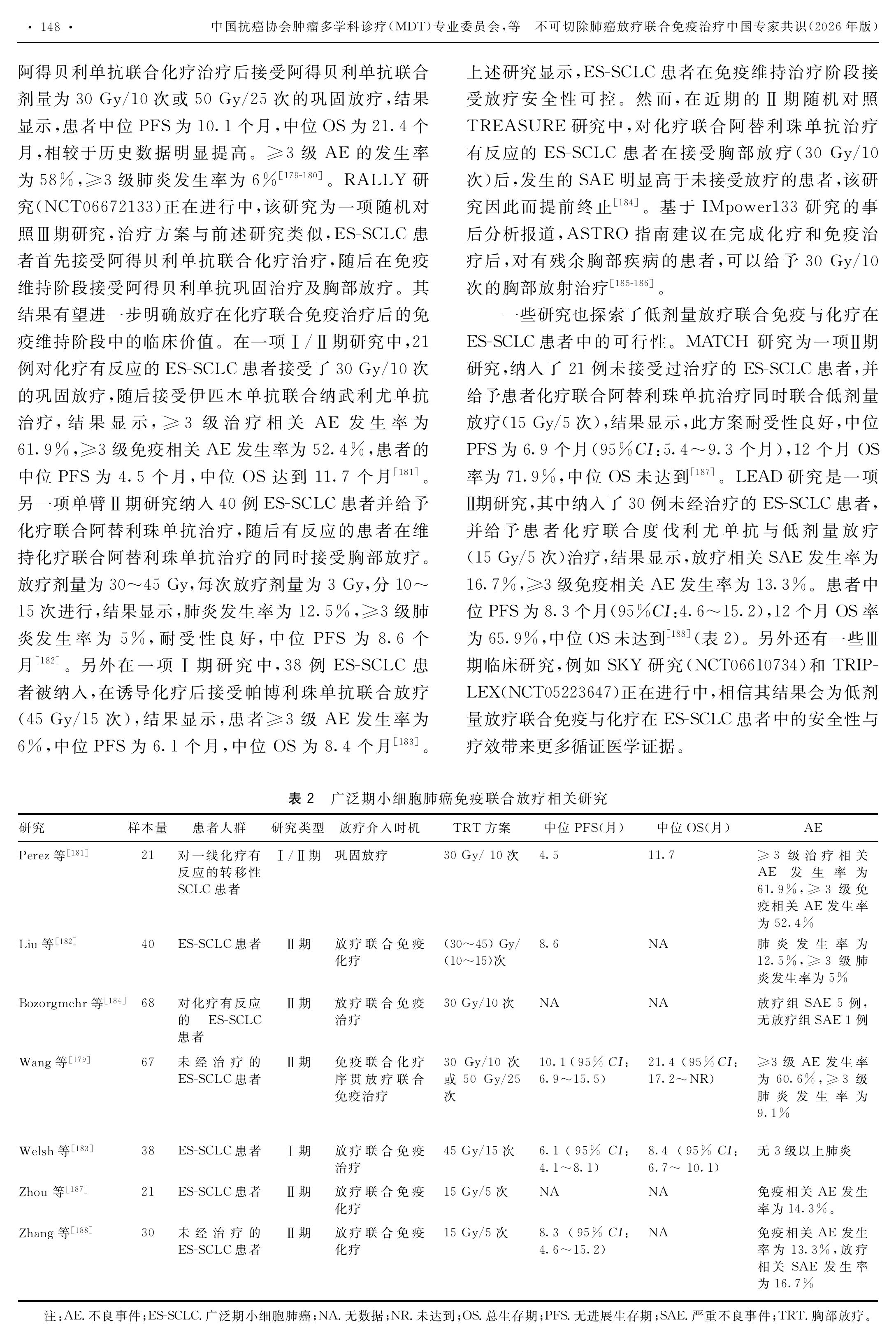
放疗联合免疫治疗已成为不可切除肺癌研究领域的热点之一。随着对放疗联合免疫治疗协同机制的深入了解以及临床证据的不断生成,这一联合策略为不可切除肺癌的治疗带来新的希望。中国抗癌协会肿瘤多学科诊疗(MDT)专业委员会、中国抗癌协会肿瘤放射治疗专业委员会、中国抗癌协会肺癌专业委员会、中国临床肿瘤学会(CSCO)小细胞肺癌专家委员会和中华医学会呼吸病学分会肺癌学组成员,基于高质量研究结果和循证医学证据,对放疗联合免疫检查点抑制剂治疗不可切除非小细胞肺癌和小细胞肺癌的相关进展进行了深入研究,经充分讨论与多轮修订,在2024年版共识基础上更新形成本版共识,旨在为临床实践提供最新的循证依据与决策参考。
引用本文:中国抗癌协会肿瘤多学科诊疗(MDT)专业委员会, 等. 不可切除肺癌放疗联合免疫治疗中国专家共识(2026年版)[J]. 中华肿瘤防治杂志, 2026, 33(3):133-159.



























来源:中华肿瘤防治杂志