您当前的位置:首页 > 协会之声 > 详情
CSCO前列腺癌专家委员会换届 魏强教授当选主任委员(附全名单)
浏览量:10     发布者:肿瘤界     时间:2026-03-09

春风启幕,新程启航。2026年2月26日,中国临床肿瘤学会(CSCO)前列腺癌专家委员会以线上形式顺利召开首届换届会议。会议汇聚包括前列腺癌在内等肿瘤相关领域的多位知名专家,与会人员有CSCO理事长于金明院士、副理事长殷咏梅教授,专委会叶定伟教授魏强教授、朱耀教授等权威学者以及来自全国各地的120位候选委员。本次会议由CSCO办公室刘凌主任主持。

2-1.jpg
2-2.jpg
2-3.jpg
2-4.jpg


会议伊始,刘凌主任宣读了《中国临床肿瘤学会分支机构管理条例》有关换届条款的具体内容。


第一届CSCO前列腺癌专委会主任委员、复旦大学附属肿瘤医院叶定伟教授就第一届专委会工作情况进行汇报,包括:

  • 主持完成编写2020-2025五版《CSCO前列腺癌诊疗指南》,已启动更新《2026版前列腺癌诊疗指南》编写工作,并开展全国指南精读巡讲会;

  • 成功举办多届CSCO学术年会前列腺癌分会专场,分享泌尿肿瘤领域前沿成果;

  • 组织开展全国肿瘤防治宣传周科普活动400余场,普及防治知识;

  • 号召全国泌尿肿瘤专家开展多学科联合会诊公益行动,服务全国多地患者。

2-5.png


专委会秘书长、复旦大学附属肿瘤医院朱耀教授就第二届CSCO前列腺癌专委会换届筹备工作进行了详细汇报。本次换届优先推荐从事泌尿前列腺肿瘤临床/科研相关领域专家,常务委员增补严格按照学会有关要求,实行逐级增补;对于成员退会,充分尊重个人意愿。经精心筹备,最终确立了第二届专委会候选成员120人名单,平均年龄47岁,形成以围绕泌尿外科为核心的多学科分布模式,主任医师占比达85.84%。


经刘凌主任宣读学会同意换届的正式批复后,主任委员候选人四川大学华西医院魏强教授进行竞职演讲。他首先向学会领导、第一届专委会全体委员及业内支持表示感谢,并就新一届专委会工作提出了一系列具有前瞻性和战略性的未来规划:

  • 持续开展针对性强、覆盖面广的《CSCO前列腺癌诊疗指南》巡讲和培训活动,推动前列腺癌诊疗规范在全国范围内的实践落地;

  • 鼓励和支持开展高质量的临床研究,搭建研究成果交流平台,促进研究成果的共享和临床转化,为制定更加科学、合理的诊疗规范提供更具指导性和实用性的指导参考。

  • 利用信息化技术赋能泌尿肿瘤协作诊治网络,充分发挥资源整合优势,为基层医生提供多元化学习平台,促进前列腺癌前沿诊疗理念和技术下沉,提升基层科研水平和诊疗水平。

  • 鼓励青年医生积极参与学术交流活动,帮助拓宽学术视野,提升专业素养,促进泌尿肿瘤领域尤其前列腺癌专业的青年医生人才培养;

  • 加强与国际相关学术组织和机构的交流与合作,充分利用学会资源搭建国际交流平台,分享最新临床经验和科研成果,推动中国前列腺癌防治管理模式走向国际,在国际学术舞台发出中国声音。


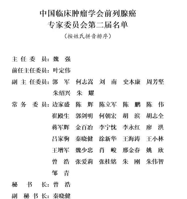
经全体委员无记名投票,殷咏梅副理事长宣布选举结果:四川大学华西医院魏强教授当选新一届专委会主任委员;北京大学肿瘤医院郭军教授、北京大学第一医院何志嵩教授、山东大学齐鲁医院史本康教授、中山大学肿瘤防治中心周芳坚教授、朱耀教授、重庆大学附属肿瘤医院刘南教授和福建医科大学附属协和医院朱绍兴教授当选新一届副主任委员;边家盛教授、陈立军教授等31位专家当选新一届常务委员;陈铌教授、丁德刚教授等80位专家当选新一届委员;曾浩教授兼任秘书长,秦晓健教授兼任副秘书长。


会议尾声,殷咏梅教授发表致辞,对上一届专委会取得的斐然成果给予高度肯定,对新一届专委会表示热烈祝贺和殷切期待,并相信在魏强教授的带领下,CSCO前列腺癌专委会必将继续发扬优秀诊疗理念,不断提升前列腺癌临床防治管理工作,切实保障和维护人民健康权益。


2-6.jpg2-7.jpg




来源:CSCO