您当前的位置:首页 > 学科资讯 > 详情
新书推荐 | 《消化系统肿瘤的化疗、免疫治疗与靶向治疗》
浏览量:26     发布者:肿瘤界     时间:2026-03-26
3-1.png


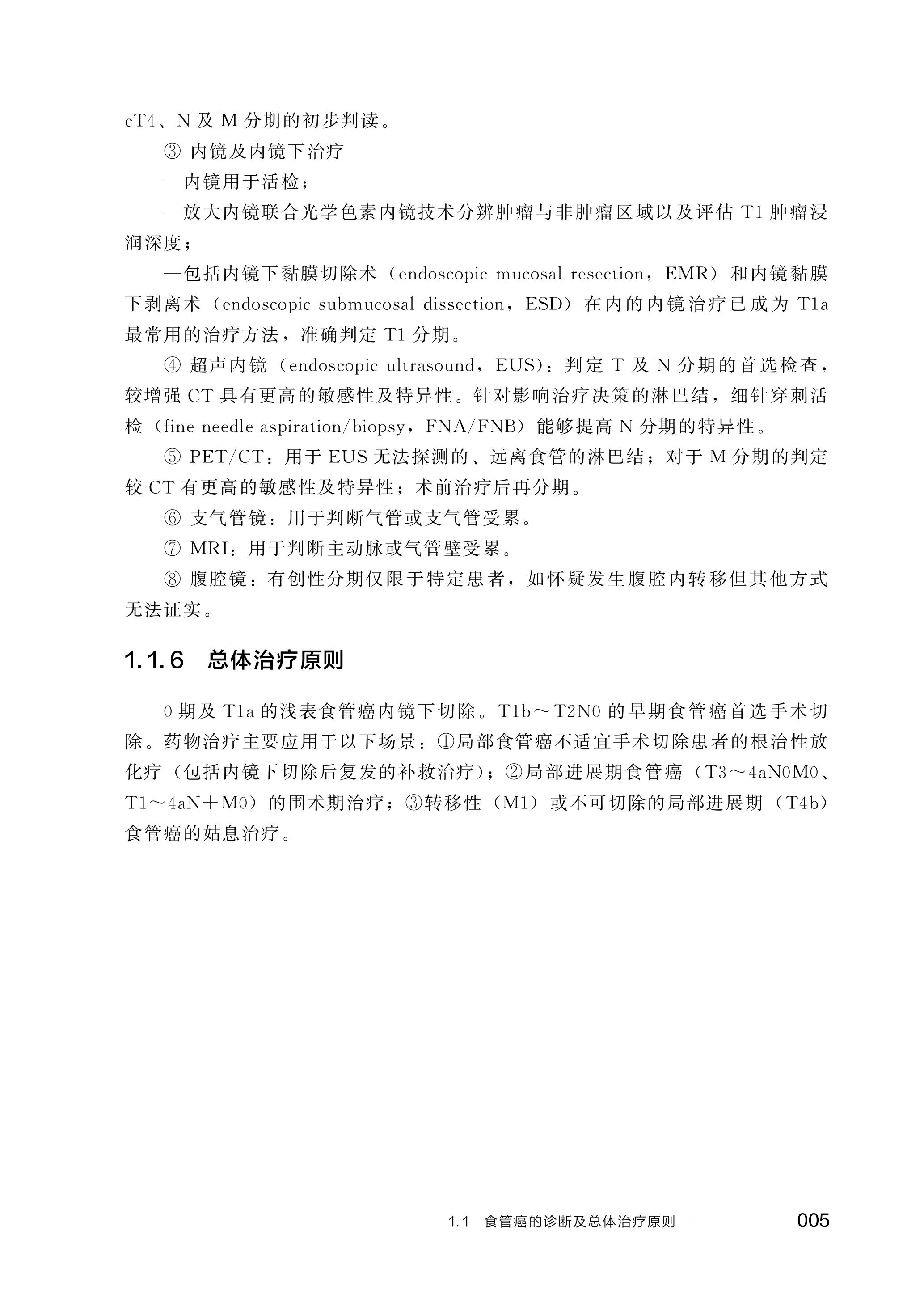
消化系统肿瘤的化疗、免疫治疗与靶向治疗 

ISBN:978-7-11-49250-0

主编:白春梅 周娜 周建凤

定价:102.40 128

出版社:化学工业出版社




内容提要


在我国,消化系统恶性肿瘤发病和死亡病例数占全部恶性肿瘤的比例,普遍高于世界平均水平,治疗的难点则在于除少数早期肿瘤外,大多数消化系统恶性肿瘤的治疗周期长,包括手术、放疗、化疗、介入治疗、靶向治疗和免疫治疗在内的治疗方法及治疗方案选择庞杂,消化系统肿瘤往往影响患者的营养状态,肿瘤本身导致的合并症及治疗相关不良反应不易处理。


《消化系统肿瘤的化疗、免疫治疗与靶向治疗》收集了数百种有循证医学证据的治疗方案,并提供了这些方案对肿瘤内科临床实践至关重要的广泛信息,包括适应证、剂量、给药方式、疗效、毒性、药物剂量调整及注意事项。我们以简明、统一的描述和表格的形式介绍这些治疗方案,读者可以迅速、直观地获得临床研究数据及主要数据对比。本书还整合了肿瘤的基础背景知识,包括流行病学、病理学、组织病理学及分子分类、诊断所需临床检查、疾病总体治疗原则等,以便读者在必要时查阅,更好地了解这些临床信息是如何影响该肿瘤的诊断和治疗。在治疗方案前后,我们还穿插了精辟的总结和专家点评,帮助读者分析、比较和解读临床研究数据。



主编简介


1774512402864179.png

白春梅

  • 中国医学科学院北京协和医院肿瘤内科主任医师,教授,博士生导师

  • 中国临床肿瘤学会理事会理事

  • 中国临床肿瘤学会神经内分泌肿瘤专家委员会前主任委员

  • 中国临床肿瘤学会头颈肿瘤专家委员会常务委员

  • 中国胰腺病学会常务委员

  • 中国研究型医院学会胰腺疾病专业委员会常务委员


1774512411318840.png

周娜

  • 北京协和医院肿瘤内科副主任医师

  • 主持北京协和医院中央高水平医院临床科研专项基金、北京协和医院青年基金并参与国家自然科学基金研究1项

  • 发表SCl论文及核心期刊20余篇


1774512420669700.png

周建凤

  • 北京协和医院肿瘤内科副主任医师,医学博士,硕士生导师

  • 中国研究型医院学会肿瘤专业委员会常务委员

  • 中国研究型医院学会消化道肿瘤专业委员会委员

  • 中国医疗保健国际交流促进会消化肿瘤综合诊治学分会委员

  • 北京癌症防治学会结直肠癌防治专业委员会常务委员

  • 北京肿瘤防治研究会消化肿瘤专业委员会常务委员

  • 北京肿瘤学会结直肠肿瘤专业委员会委员

  • 担任多项国内多中心临床研究分中心主要研究者

  • 《中国药物警戒》杂志编委



编写人员名单


主   编

白春梅  周   娜  周建凤


副主编

李宁宁  葛郁平  公小蕾  张智旸


编   者(按姓氏汉语拼音排)

白春梅  程月鹃  葛郁平  公小蕾

管   梅  李宁宁  王晨宇  由婷婷

张智旸  赵   林  周建凤  周   娜



前言


消化系统恶性肿瘤是除肺癌、乳腺癌以外最为常见的恶性肿瘤类型。在我国,消化系统恶性肿瘤发病和死亡病例数占全部恶性肿瘤的比例,普遍高于世界平均水平。其中,胃癌、结直肠癌、食管癌和肝癌是肿瘤发病和死亡的主要原因。消化系统恶性肿瘤诊断的难点主要在于早期症状不明显、容易被忽视,以及肿瘤的复杂性和异质性;而其治疗的难点则在于除少数早期肿瘤外,大多数消化系统恶性肿瘤的治疗周期长,包括手术、放疗、化疗、介入治疗、靶向治疗和免疫治疗在内的治疗方法及治疗方案选择庞杂,消化系统肿瘤往往影响患者的营养状态,肿瘤本身导致的合并症及治疗相关不良反应不易处理。


传统化疗仍然是治疗消化系统恶性肿瘤的基石。而对肿瘤发生发展分子机制的深入研究,针对特异性靶点的靶向治疗为更加精确地治疗进展期消化系统恶性肿瘤提供可能;对于肿瘤免疫微环境的研究则产生了以免疫检查点抑制剂为代表的免疫治疗,该法通过激活自身免疫系统来对抗肿瘤。药物“武器库”的逐渐充盈使得临床医生可以更加接近治疗的终极目标——为每位患者提供最优、最合理的治疗决策和布局,使疗效、安全性及患者生活质量趋近完美平衡。但若想达到这一目标,肿瘤内科医生除需具有渊博且专业的专科知识、丰富和灵活的临床经验外,还需在日常工作中关注:多种治疗模式联合以达成协同作用;根据肿瘤生物学特征给予个体化治疗;寻求新机制药物及新型给药方式,以克服耐药、提高疗效及减少不良反应。


本书收集了数百种有循证医学证据的治疗方案,并提供了这些方案对肿瘤内科临床实践至关重要的广泛信息,包括适应证、剂量、给药方式、疗效、毒性、药物剂量调整及注意事项。我们以简明、统一的描述和表格的形式介绍这些治疗方案,读者可以迅速、直观地获得临床研究数据及主要数据对比。本书还整合了肿瘤的基础背景知识,包括流行病学、病理学、组织病理学及分子分类、诊断所需临床检查、疾病总体治疗原则等,以便读者在必要时查阅,更好地了解这些临床信息是如何影响该肿瘤的诊断和治疗。在治疗方案前后,我们还穿插了精辟的总结和专家点评,帮助读者分析、比较和解读临床研究数据。此外,本书还收录了消化系统罕见肿瘤的治疗方案,这些方案往往被其他书籍遗漏。


全面的数据收集使本书对于所有参与消化系统恶性肿瘤患者诊治的从业人员来说都是参考宝典。读者可以了解临床治疗实践的标准是如何制定和执行的,同时能够初步了解到未来的研究轨迹。我们相信,本书将成为消化系统恶性肿瘤药物治疗方面值得珍藏的专业参考书。


白春梅

2025年9月


目录




样章试读









购书链接




3-17.jpg




来源:肿瘤界