您当前的位置:首页 > 学科资讯 > 详情
国家卫健委发布2026年全国肿瘤防治宣传周海报和《中国防癌健康生活方式守则》
浏览量:9     发布者:肿瘤界     时间:2026-04-03


2-1.png


各省、自治区、直辖市及新疆生产建设兵团卫生健康委,国家癌症中心,中国疾控中心:


2026年4月15日—21日是第32个全国肿瘤防治宣传周。为贯彻党中央关于实施健康优先发展战略的决策部署,落实《国务院关于实施健康中国行动的意见》《健康中国行动(2019-2030年)》《健康中国行动—癌症防治行动实施方案(2023—2030年)》等文件要求,持续推进癌症防治工作,现就做好2026年全国肿瘤防治宣传周活动通知如下:




一、活动主题



今年宣传周的主题为“早防早筛早治 同心携手抗癌”,旨在强调防治关口前移,持续推进病因预防、筛查诊治、社会共治、科普宣教等工作,全面控制癌症危害。活动通过普及癌症防治科学知识,倡导健康文明生活方式,控制癌症风险因素;引导高风险人群主动参加癌症筛查,促进早诊早治;指导癌症患者及时接受规范化诊疗并定期复查,提升生存质量。同时,活动将广泛协同政府、医疗机构、企业、社会组织、媒体等多方资源,携手营造全社会支持癌症防治的良好环境。




二、活动要求



各地要结合本地实际,坚持预防为主,紧紧围绕癌症“早防早筛早治”主题,组织开展形式多样的宣传活动,围绕推广健康生活方式、筛查与早诊早治、规范诊疗等癌症防治核心科普知识,大力营造有利于癌症防治的社会氛围,凝聚防癌抗癌合力。

(一)精心组织,统筹支持。请国家癌症中心、中国疾控中心、中国癌症基金会等单位统筹组织群众参与度高、社会覆盖面广、传播效果好的宣传活动,并为各地宣传活动提供技术支持。各地通过张贴、播放宣传周海报和《中国防癌健康生活方式守则》等,大力宣传宣传周主题及重点活动内容,普及防癌健康科普知识,提高全民防癌抗癌意识。

(二)权威科普,分类施策。请各级医疗机构、疾控中心等单位,充分发挥相关领域专家和医疗卫生专业人员作用,围绕主题深入开展“健康科普行—万场健康知识讲座”等权威的癌症防治科普宣传和健康教育。提高宣传的针对性和互动性,坚持分类指导、因人施教,切实提高群众的健康意识和行为能力。

(三)创新形式,广泛覆盖。要与时俱进,充分运用宣传图册、主题宣讲、视频展播、科普讲座等载体,通过新媒体等渠道加大传播力度,提升宣传效果,惠及更多群众。将癌症防治知识作为学校、医疗卫生机构、企业、社区、养老机构等重要健康教育内容,加强农村居民癌症防治宣传教育,充分调动全社会参与癌症防治工作的积极性,大力推进癌症防治行动。




三、其他事项



为便于各地开展宣传活动,我委组织相关单位设计及编制宣传周海报(见附件1)和《中国防癌健康生活方式守则》(见附件2),供各地宣传使用。各地组织开展宣传活动要注重营造尊医重卫氛围,严格贯彻落实“过紧日子”要求,坚持厉行节约、反对浪费,不搞形式主义、不增加一线医务人员负担。


附件:

1. 2026年全国肿瘤防治宣传周海报(横版、竖版)

  1. 中国防癌健康生活方式守则(含解读)


国家卫生健康委办公厅

2026年3月30日




2026年全国肿瘤防治宣传周海报



2-2.png2-3.png




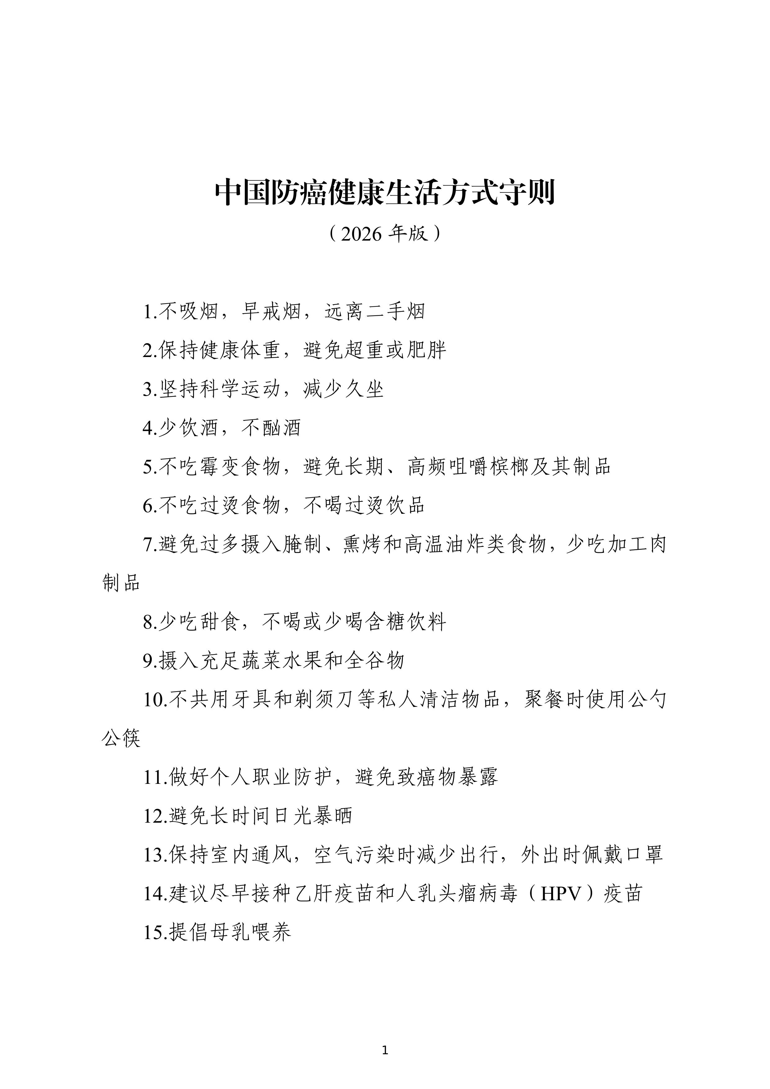
中国防癌健康生活方式守则(含解读)




来源:国家卫生健康委员会医疗应急司