聚焦学科热点,传递最新资讯
搜索
搜索
首页
关于肿瘤界
学科资讯
指南共识
视频中心
特色专栏
热门会议
联系我们
您当前的位置:
首页
>
指南共识
>
详情
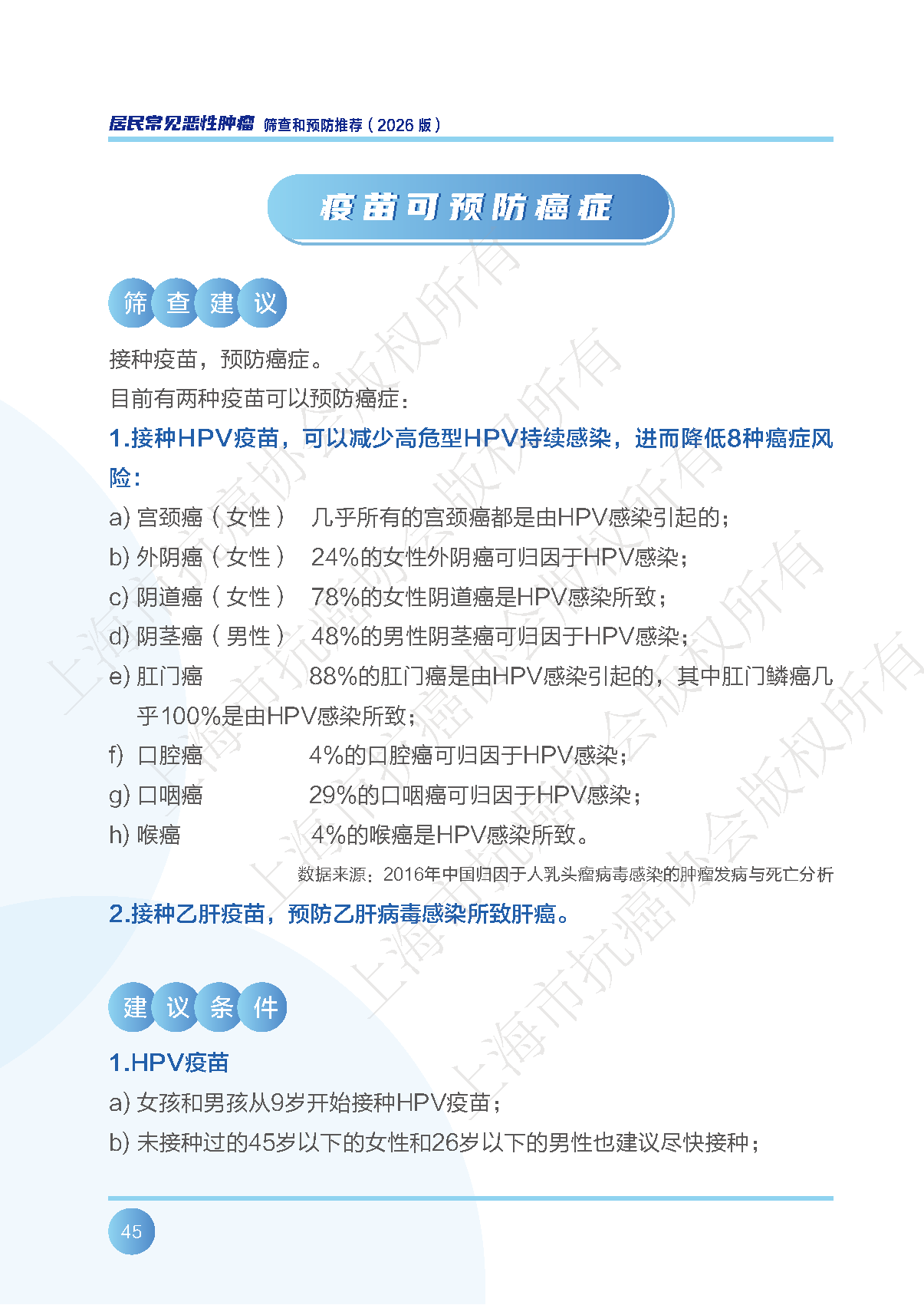
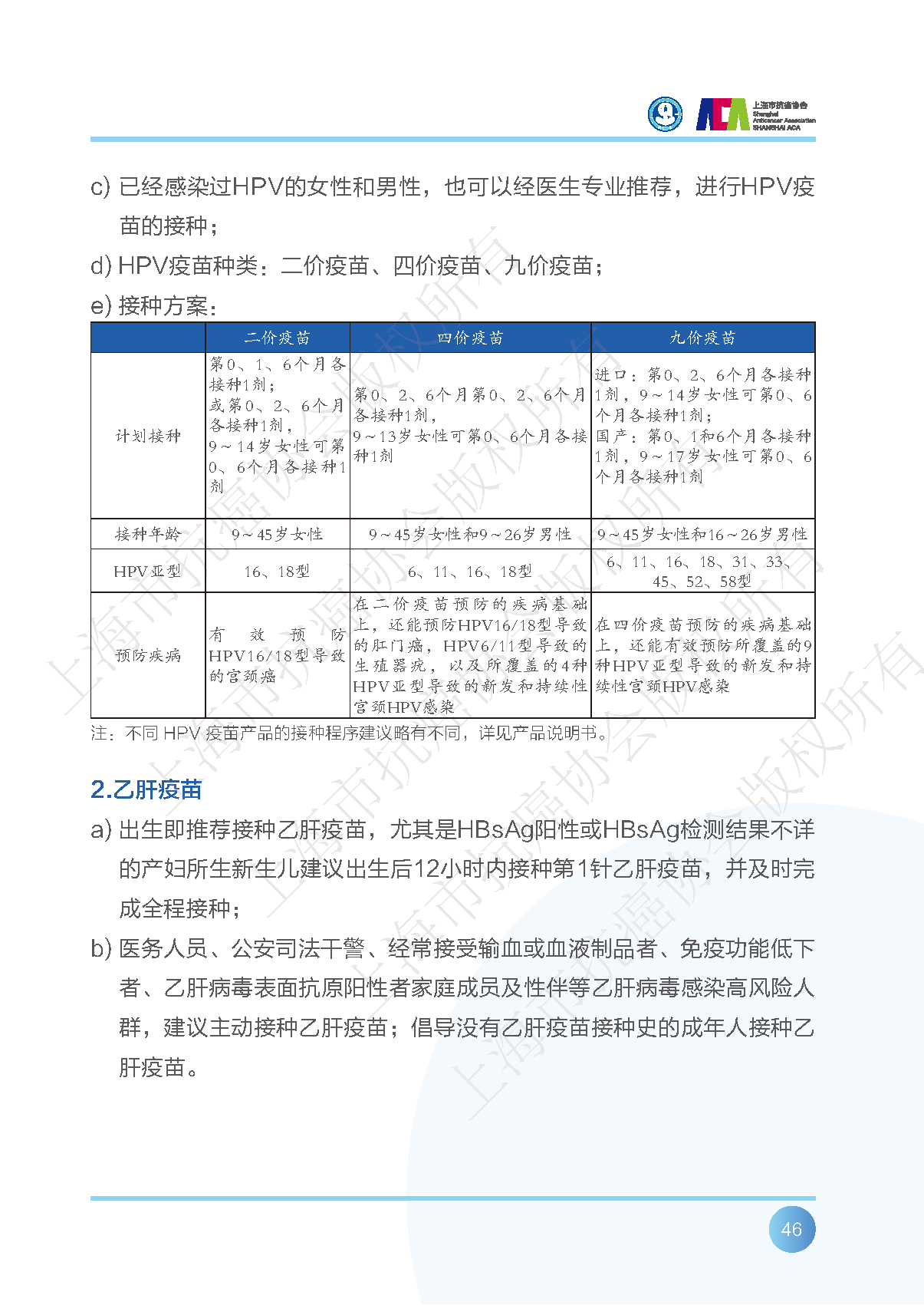
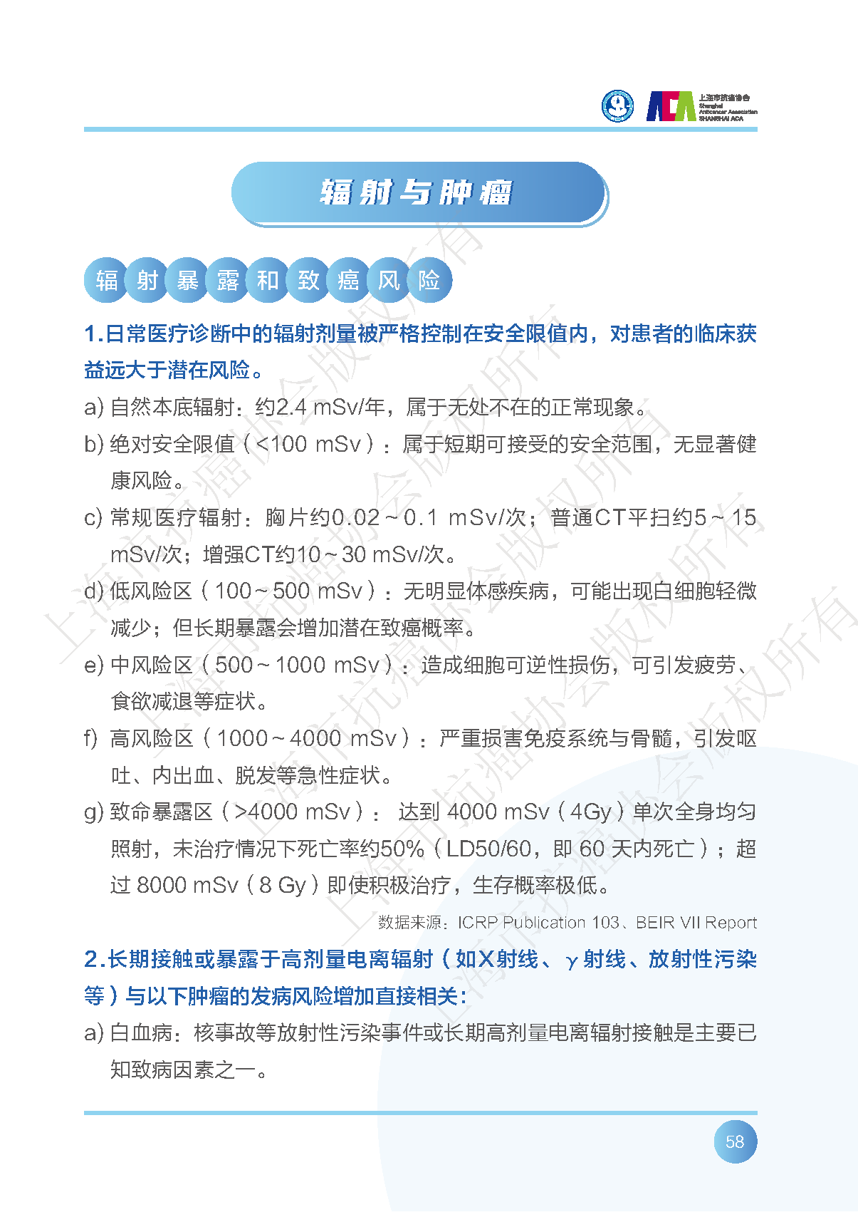
《居民常见恶性肿瘤筛查和预防推荐(2026版)》发布(附全文)
浏览量:43 发布者:肿瘤界 时间:2026-04-15
识别二维码下载全文
来源:上海市抗癌协会官微