
各有关单位、各有关专家:
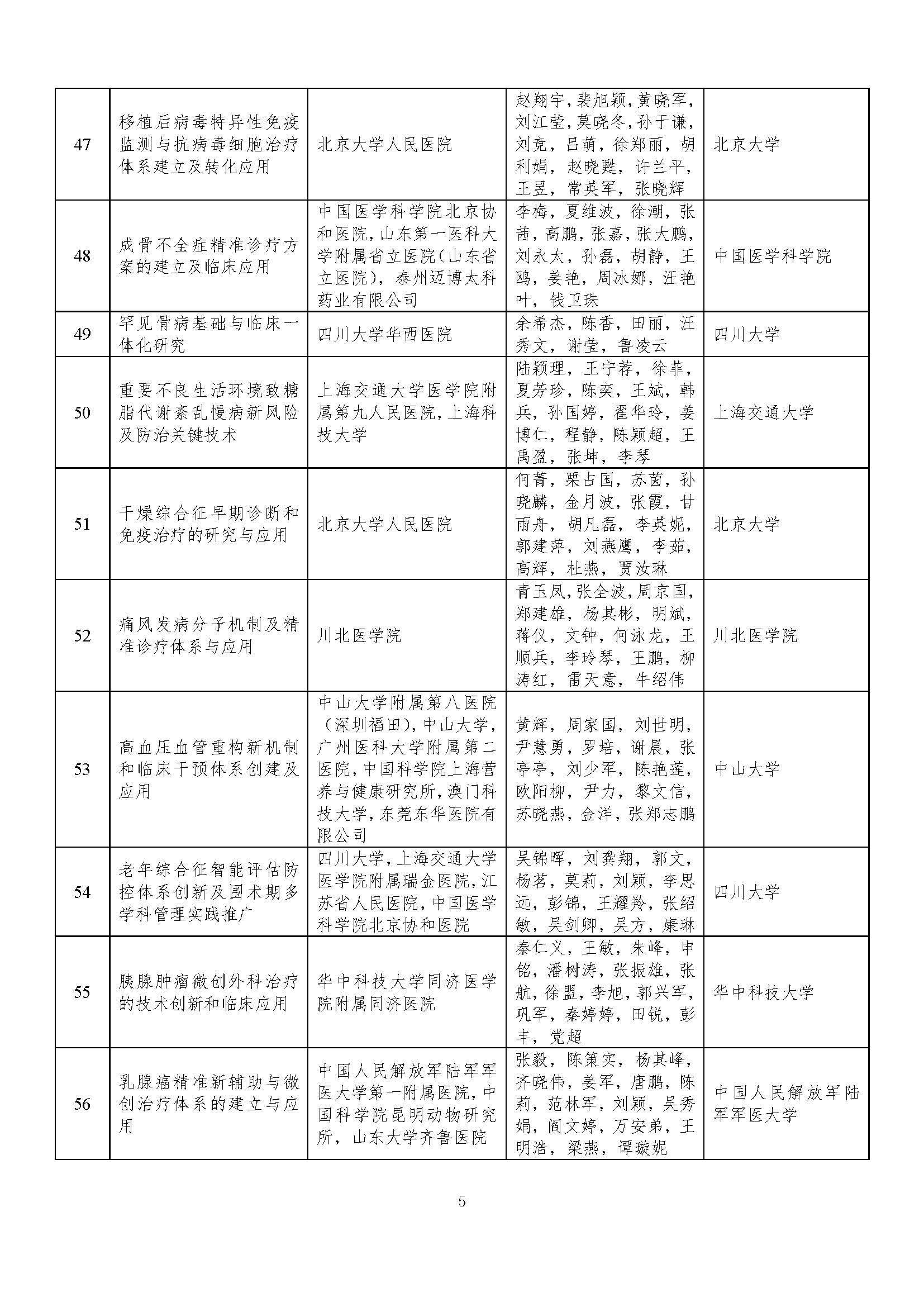
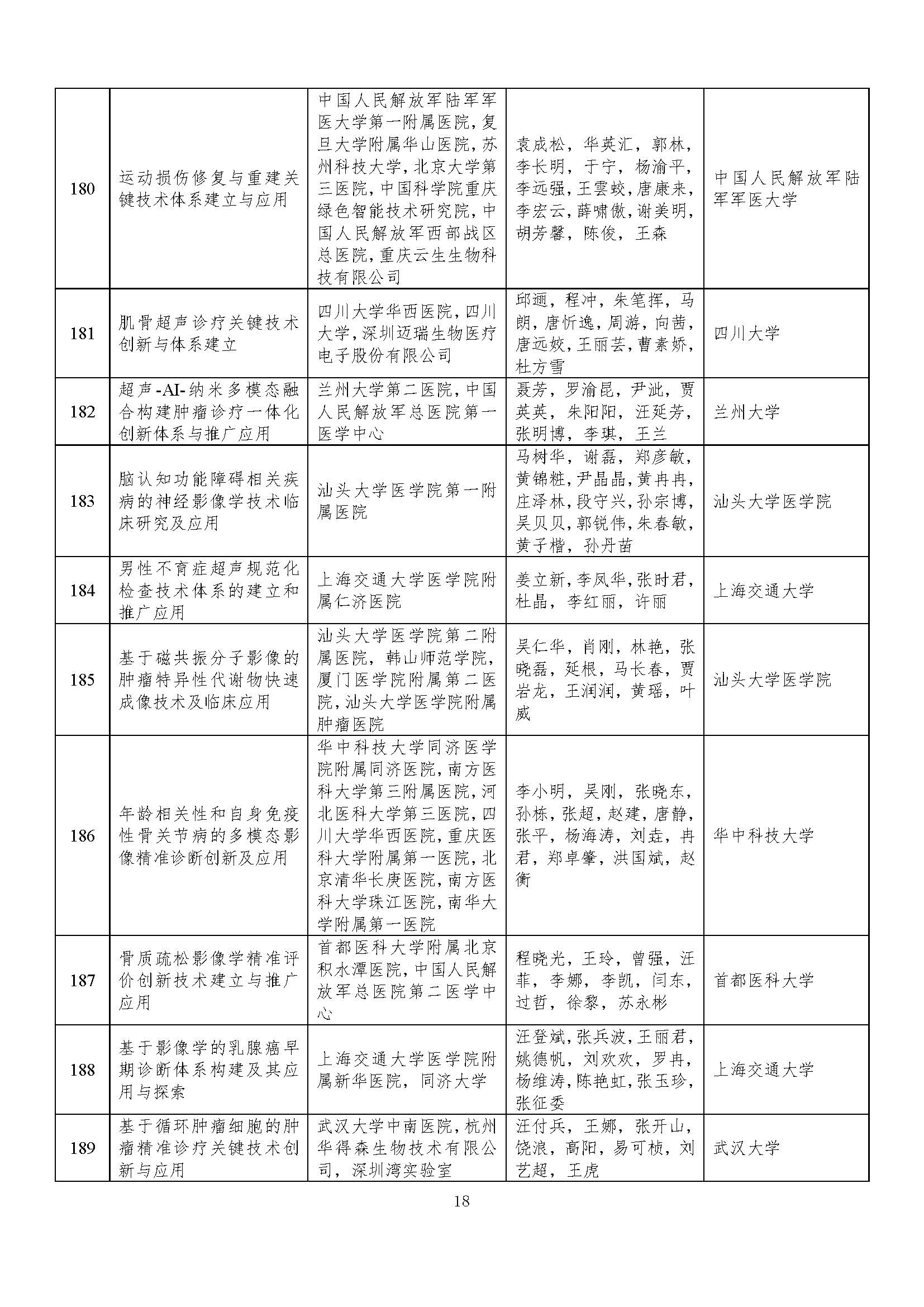
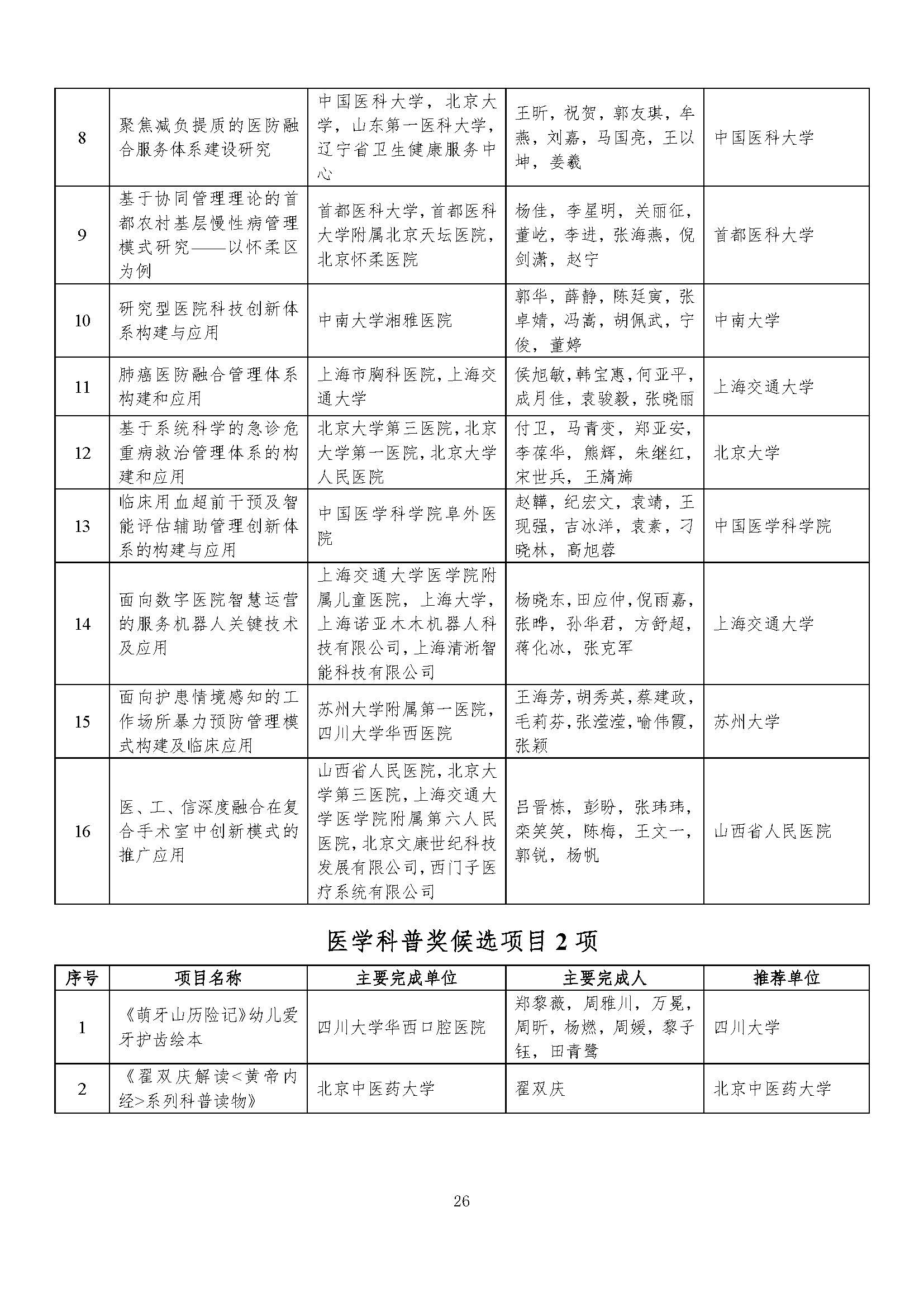
2025年度华夏医学科技奖共受理申报推荐项目509项,根据《华夏医学科技奖管理规定》及本年度申报推荐工作通知的有关要求,中国医疗保健国际交流促进会(以下简称中国医促会)对申报推荐项目材料进行了形式审查,审查不合格152项,审查合格357项。现将本年度形式审查合格的科学技术奖候选项目257项、卫生事业管理奖候选项目16项、医学科普奖候选项目2项、国际合作促进奖候选人1人、青年医学科技奖候选人81人(详见附件)在中国医促会网站及微信公众号进行公示,公示期14天。
公示期内任何单位或者个人对公示项目持有异议的,应当以书面方式提出,并提供必要的证据材料。个人提出的,须写明姓名、联系电话等,并亲笔签名;单位名义提出的,须写明联系人、联系电话等,由单位法定代表人签字并加盖公章。我会将按有关规定对异议提出者的相关信息予以保护。
通讯地址:北京市朝阳区光华路4号东方梅地亚中心C座806华夏医学科技奖办公室
联系人:徐如林、叶安琪
联系电话:010-65220587
电子邮箱:hxyxkjj@cpam.org.cn
中国医疗保健国际交流促进会
2025年5月23日


























来源:中国医疗保健国际交流促进会官网