在人体复杂的组织器官中,不同类型的细胞并非孤立存在,而是通过有序协作,共同维持特定的结构与功能。尽管单细胞技术揭示了人体细胞类型的多样性,我们对这些细胞如何在组织层面稳定协作、共同执行高级功能仍缺乏系统认知。这一空白不仅限制了我们对组织稳态机制的理解,也成为解析癌症等疾病发生发展的关键障碍。
2025年5月28日,北京大学生物医学前沿创新中心(BIOPIC)张泽民课题组在Nature期刊发表题为“Cross-tissue multicellular coordination and its rewiring in cancer”的研究论文。该研究聚焦于组织层面的多细胞协同模式,提出了“跨组织细胞模块(cellular module,CM)”的科学概念,并建立了识别细胞模块的计算框架CoVarNet。研究整合大规模单细胞转录组公共数据,系统识别出12个跨组织细胞模块,并深入剖析其时空动态特征、内部调控关系、功能表型关联以及在肿瘤进展过程中的动态重塑过程。这一成果为多细胞协同机制的研究提供了新的理论框架和分析工具,有助于深化我们对组织稳态与复杂疾病网络机制的理解。

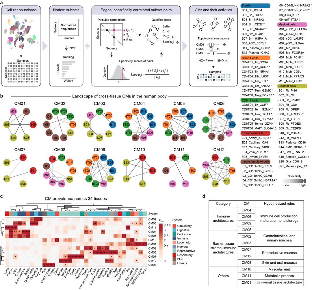
为系统描绘多细胞协同模式,该研究将“细胞模块”概念形式化为细胞共现网络,并建立了计算框架CoVarNet用于识别细胞模块网络(图1)。依托自主构建的跨组织单细胞图谱,CoVarNet共鉴定出12个具有特定细胞组成与组织分布特征的细胞模块。具体而言,CM04、CM05、CM06和CM09主要由免疫细胞构成,呈现出在免疫器官以及外周血中的富集现象;CM02和CM03则在泌尿系统和胃肠道中具有较高的分布频率;CM07和CM12对生殖系统表现出明显的偏好,涵盖了生殖系统相关的成纤维细胞;CM08主要富集于与外界直接接触的屏障组织中,可能代表着黏膜相关淋巴组织;CM10和CM11分别存在于血管组织以及代谢相关器官之中;而CM01由组织驻留巨噬细胞、通用型成纤维细胞以及淋巴内皮细胞等组成,在人体大部分生理系统中均有广泛的分布。上述结果揭示了不同细胞模块在组织间的特异性分布模式及潜在功能关联,为进一步解析多细胞协同机制提供了结构化的基础框架。

图1 跨组织细胞模块的系统识别
接下来,该研究将细胞模块进一步映射到空间转录组数据中,揭示出多细胞协同的空间分布特征(图2a-e)。在对小肠的Visium数据分析中,研究发现CM05显著富集于派氏结区域,提示其可能为黏膜免疫的诱导部位;相比之下,CM02和CM03主要分布于肠黏膜区域,更可能参与黏膜免疫的效应环节。为更细致地区分这些模块的细胞组成,研究引入高分辨率的Xenium数据,进一步解析发现:CM02广泛分布于整个肠黏膜,包含效应记忆CD8+ T细胞和自然杀伤细胞等;而CM03更集中于黏膜的固有层,富含IgA+浆细胞和肥大细胞。这些结果表明,细胞模块在组织微环境中展现出特异性的空间分布与功能角色。
此外,该研究还系统分析了细胞模块的内部调控特征(图2f-h)。结果显示,相较于富含基质和内皮细胞的模块,富含淋巴细胞的模块具有更高的空间聚集性,且其分泌的信号分子种类相对有限,提示空间近邻性可能提升了细胞间通讯的特异性和效率。进一步结合体内扰动数据开展的细胞因子响应分析显示,细胞因子在模块内部具有关键调控作用。例如,同为效应记忆CD8+ T细胞,其对TNF-α的响应在不同模块中表现出明显差异:在CM02、CM08和CM09中具有显著反应,而在CM04和CM06中则无明显响应。这一结果强调,细胞功能状态不仅由内在身份决定,也受到所在模块所处微环境的深刻影响。

图2 细胞模块的空间特征与内部调控
随后,该研究系统分析了细胞模块与个体表型之间的关联,揭示出多个具有生物学意义的模式(图3)。以年龄为变量,在脾脏中观察到两个免疫细胞模块CM05和CM06随年龄增长呈现出相反的动态趋势。与此一致,这些模块中免疫细胞亚群的频率也发生了协调变化。特别是CM05中某些细胞亚型的变化幅度超过了此前报道的年龄相关记忆B细胞(age-associated memory B cells, ABCs)。进一步分析表明,CM05内部的17个关键转录因子活性随年龄普遍增强,提示这些因子可能在免疫老化过程中发挥重要调控作用。该结果从分子、细胞到多细胞网络层面揭示了机体衰老进程中的高度层级协调性。
另一方面,依托于在乳腺组织中富集的CM12模块,研究构建了一条由成纤维细胞主导的更年期进展轨迹。沿着该轨迹,作者观察到两类成纤维细胞(S10和S06)的频率逐渐下降,伴随而来的是细胞炎症特征的减弱。这一发现为理解更年期相关组织变化提供了细胞网络层面的新视角。

图3 细胞模块的功能表型关联(以脾脏为例)
最后,该研究进一步探讨了多细胞协同模式在健康组织向肿瘤演变过程中的动态变化(图4)。研究整合构建了一个覆盖多个癌种的大规模单细胞图谱,并对具有匹配样本的8种癌症类型(包括健康组织、癌旁组织与肿瘤组织)进行了系统比较。分析显示,组织特异性的健康细胞模块在肿瘤进展中逐渐减弱,而一个跨癌种共享的肿瘤相关模块cCM02则呈现出一致增强的趋势。cCM02主要由肿瘤相关成分构成,如耗竭性T细胞、肿瘤相关成纤维细胞等,且在多种癌症类型中高度保守。
基于这一发现,作者从多细胞协同的角度提出了一个肿瘤进展模型:随着组织癌变,原有的组织特异性细胞结构逐步瓦解,同时逐步建立起跨癌种趋同的肿瘤微环境模式。这一结果提示,不同癌种在演进过程中可能共享一套通用的微环境重塑路径,为理解癌症的共同机制提供了新的理论视角。

图4 细胞模块在肿瘤进展过程中的重塑
综上,该研究系统描绘了人体在健康与疾病状态下的多细胞协同模式全貌,构建了一座连接细胞表型与组织功能之间的新桥梁。通过引入“细胞模块”概念及开发CoVarNet框架,研究不仅提出了识别多细胞协作结构的理论与方法体系,也为组织稳态调控、再生医学及疾病干预等方向提供了新的研究视角。与此同时,构建的大规模跨组织与泛癌种单细胞图谱将成为相关领域持续探索的重要数据资源。
北京大学BIOPIC/重庆医科大学张泽民院士和北京大学BIOPIC/生命科学学院博士后石强为该论文的共同通讯作者。石强博士与北京大学前沿交叉学科研究院PTN项目2024级博士生陈奕晗(原北京大学生命科学学院2020级本科生)为该论文的共同第一作者。北京大学BIOPIC副研究员王东方和朱琳楠亦为本研究做出了重要贡献。该研究获得了国家重点研发计划、国家自然科学基金、北大-清华生命科学联合中心、中国博士后科学基金、北京大学博雅博士后项目以及勃林格殷格翰博士后基金等项目的支持。
论文链接:
https://www.nature.com/articles/s41586-025-09053-4
张泽民,北京大学生物医学前沿创新中心主任,北京大学生命科学学院终身讲席教授,北大-清华生命科学联合中心高级研究员,长江学者,中国科学院院士。张泽民博士的学术经历包括南开大学、CUSBEA项目(中美生物化学联合招生项目)、美国宾夕法尼亚州立大学和加州大学旧金山分校。在 2014 年加入北大以前就任基因泰克/ 罗氏公司(Genentech/Roche)16余年,负责生物信息学和癌症基因组学研究,挖掘抗癌靶点。张泽民课题组致力于用前沿的生物信息和基因组学来解决癌症生物学中的核心问题,专注于研究肿瘤微环境的底层特征,发现了肿瘤在微环境水平的异质性和潜在规律,推进其在药物疗效预测和靶点发现中的应用。张泽民课题组的研究成果曾获得北京市自然科学一等奖、中国生命科学十大进展、中国生物信息十大进展(多次)。他也是几个国际顶尖杂志的编委,包括Cell, Cancer Cell, Cancer Discovery和Cell Research。
张泽民课题组目前主要的研究方向包括:(1)研究肿瘤微环境特别是肿瘤浸润免疫细胞的精确组成、相互作用以及功能状态,并鉴定影响这些细胞功能的调控基因;(2)研究肿瘤微环境的异质性、及其对癌症病人治疗的影响;(3)开发原创的生物信息学工具和数据库,来进行大数据的整合、分析和可视化。
来源:北京大学生物医学前沿创新中心