2025年5月10日,在“中国麻醉药品协会缓和医疗专业委员会成立大会暨北京医学会疼痛专委会2025学术会议暨北京医师协会疼痛医师分会2025学术会议”上,备受瞩目的《NCCN成人癌痛指南2025中文版》重磅发布,为癌痛规范化诊疗提供了权威参考资料。会议期间,航空总医院王永教授深度解读了指南核心更新要点,为临床工作者把握前沿诊疗趋势提供了关键指引。
一、癌痛管理原则
•成人急性癌痛是一种突发性疼痛,与诊断程序、癌症治疗(如手术、放疗、化疗)或累及周围组织或器官的肿瘤快速生长直接相关,表现为剧烈疼痛,通常持续时间较短,随着潜在病因的治疗或消退,疼痛会在3个月内得到缓解。
•成人慢性癌痛是一种持续时间超过3个月的持续性或复发性疼痛。
•患者的生存已被证明与症状控制和疼痛管理有关,症状控制和疼痛管理有助于广泛改善生活质量。疼痛管理是肿瘤管理的一个重要组成部分,有益于提高患者整体机能和生活质量。
•多学科团队是最佳选择;考虑早期转诊接受姑息治疗和心理/社会/精神服务和/或介入性疼痛管理团队。
二、阿片类药物
阿片类未耐受患者是指未长期每日接受阿片类镇痛药治疗的患者,因此这些患者没有产生明显耐受性。阿片类药物耐受定义为每天接受至少25μg/小时芬太尼贴剂,或每天至少使用60mg吗啡,或每天至少口服30mg羟考酮,或每天至少口服8mg氢吗啡酮,或等镇痛剂量的另一种阿片类药物,持续用药一周或更长时间。
对于中度/重度阿片类未耐受患者,如果持续疼痛且可能对阿片受体完全激动剂不良反应(如便秘、意识模糊、呼吸抑制等)更敏感的患者,丁丙诺啡是一种治疗选择。但丁丙诺啡给药后可能需要几个小时才能起效,所以对于重度疼痛需要使用即释阿片类药物治疗,包括羟考酮即释片、盐酸吗啡片、氢吗啡酮片。
•对于存活或肿瘤疾病稳定的患者,应考虑减少阿片类药物的剂量,而对于疾病不稳定或出现癌症相关临床疾病进展的患者,减量则未必适用。
表1 阿片类药物减量的影响因素
•以下情况下可考虑将阿片类药物剂量降低5%~20%:
✓患者从不或很少因爆发性疼痛需要止痛药。
✓急性疼痛事件已消退或癌症针对性治疗有效。
✓通过使用非阿片类疼痛管理疗法可以改善疼痛控制。
•如果患者发生了无法控制的阿片类药物相关不良反应且事件正在持续,且疼痛为3级(轻度),考虑将剂量降低约10%~25%。
•如果患者临床症状迅速恶化(例如,由于脓毒症导致明显镇静),可能需要暂时将阿片类药物剂量降低50%~75%。
✓如果患者出现阿片类药物戒断症状,这些症状往往会在7~10天后改善;
✓每日吗啡等效剂量(MEDD)减少≤10%时,阿片类药物戒断症状的风险较低。
三、非阿片类镇痛药
•肝功能正常的成人患者:每4小时650mg或每6小时1g(最多4g/天);老年患者或长期用药者:为避免肝毒性,最大日剂量应限制为≤3g。
•对乙酰氨基酚可能影响免疫疗法的疗效,因此,在免疫治疗中应慎用。需注意,免疫功能低下患者存在发热症状被掩盖的风险。
•NSAID应慎用,无论口服、静脉还是外用,尤其是长期使用,因为许多癌症患者发生肾、胃肠道(GI)或心脏毒性,血小板减少症,或出血性疾病的风险较高。
•使用患者既往发现有效且耐受性良好的任何NSAID。
•应使用最短疗程、最低有效剂量的NSAID,同时制定更安全的长期疼痛管理策略:
✓布洛芬,每次400~800mg,每日4次(最大日剂量=3200mg)。
✓萘普生,每次220~500mg,每日2~3次(最大日剂量1500mg)。
✓酮咯酸,每6小时静脉注射15~30mg,最多使用5天。
•对于外周关节疼痛,指南推荐考虑外用NSAID药物,因为外用方案具有全身吸收较少的优势。
•新版指南在旧版指南推荐方案中(1%双氯芬酸凝胶,4次/天;或1.3%双氯芬酸贴剂,1~2贴/天)增加了外用药物的剂型及其用法,即:2%双氯芬酸溶液,4次/天。
➤抗惊厥药
•是治疗癌症相关神经病理性疼痛的一线辅助镇痛药。
•普瑞巴林起始剂量为每晚50~75mg,增加至每天两次,然后每3天增加50%~100%的剂量,直至达到最大日剂量600mg。
•老年人或体弱患者需要较慢的剂量滴定;肾功能不全患者需要调整剂量。
•与加巴喷丁相比,普瑞巴林能更有效地通过胃肠道吸收。
➤抗抑郁药
•有效镇痛剂量可能低于治疗抑郁所需的剂量。
•镇痛起效时间可能早于抗抑郁作用的起效时间。
•镇痛效果并不依赖于其抗抑郁活性。
•常作为辅助镇痛药与阿片类药物联用,治疗神经病理性疼痛。
•外用药局部起作用,可作为辅助镇痛药与阿片类药物、抗抑郁药和/或抗惊厥药联用。
•用药示例:利多卡因贴膏5%每天贴于疼痛部位;全身吸收极少。但持续贴于特定部位随时间推移可能会增加皮肤损伤的风险。
四、混合机制药物
•曲马多是一种弱效µ阿片受体激动剂,具有一定的去甲肾上腺素和5-羟色胺再摄取抑制作用,用于治疗轻度至中度疼痛。
•对于肝肾功能正常的成人,建议最大日剂量为400mg(每日4次,每次100mg);对于老年人(≥75岁)和肝肾功能障碍者,建议降低日剂量,以降低癫痫发作的风险。即使给予最大日剂量,即每日4次,每次100mg,曲马多的效力也低于吗啡等其他阿片类镇痛药。
•新增:混合机制药物的使用中曲马多会降低癫痫发作阈值,并且即使短期使用(几天)也存在阿片类药物和5-羟色胺戒断风险。
•他喷他多是一种µ阿片类镇痛药,具有去甲肾上腺素再摄取抑制作用,用于治疗中度至重度疼痛。
•常规剂量根据需要从每4小时口服50~100mg开始,由于缺乏关于更高剂量的已发表数据,最大日剂量为每天500mg(如使用缓释制剂)或每天600mg(如使用即释制剂)。
•一些比较数据表明,他喷他多的胃肠道不良反应发生率可能低于羟考酮。
五、阿片类不良反应药物替代
•当泻药治疗对阿片类药物引起的便秘疗效不佳时,可考虑使用外周µ阿片受体拮抗剂。羟考酮纳洛酮复方制剂用于癌痛的临床研究表明,长期使用可有效镇痛,显著缓解阿片类药物引起的便秘。
•对于难治性慢性便秘,考虑将阿片类药物轮换为芬太尼透皮贴剂、丁丙诺啡或美沙酮。这些药物引起便秘的风险可能较小。
•缓释替利定与阿片类拮抗剂纳洛酮联合使用可减少便秘。
•评估引起恶心的其他原因,例如中枢神经系统病变、化疗、放疗、高钙血症和肠梗阻。
•考虑使用丙氯拉嗪、甲氧氯普胺或氟哌啶醇。
•恶心合并便秘首选甲氧氯普胺。
•恶心合并睡眠障碍首选奥氮平。
•如果瘙痒伴有皮疹、荨麻疹或呼吸短促,则考虑为真正过敏,并重新考虑选择阿片类药物治疗。
•考虑使用抗组胺药,如西替利嗪、苯海拉明或异丙嗪。
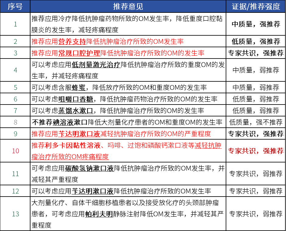
六、放疗后口腔黏膜疼痛治疗
表2 放疗后口腔黏膜疼痛治疗建议
七、非药物综合干预
表3 非药物综合干预手段
专家简介

王永 教授
航空总医院疼痛科副主任(主持工作), 主任医师,硕士生导师
国家卫健委能力建设与继续教育疼痛医学专家委员会副主委
国家卫健委能力建设和继续教育中心癌痛全程管理项目组执行组长
中国麻醉药品协会缓和医疗专委会主任委员
中国抗癌协会癌痛整合专委会副主任委员
中国民族医药学会疼痛分会秘书长
北京神经科学学会神经痛微创治疗专委会副主任委员
北京肿瘤防治研究会缓和治疗专委会副主任委员
NCCN成人癌痛指南中文版主编
来源:医脉通疼痛科