2025年7月4日,天津医科大学肿瘤医院郝继辉教授、刘文欣教授作为通讯作者在Signal Transduction and Targeted Therapy(IF=52.7)在线发表题为“Tislelizumab (anti-PD-1) plus chemotherapy as neoadjuvant therapy for patients with stage IB3/IIA2 cervical cancer (NATIC):a prospective, single-arm, phase II study”(替雷利珠单抗联合化疗新辅助治疗IB3/IIA2期宫颈癌(NATIC):一项前瞻性、单臂、II期研究)的原创研究论文,该研究展示了替雷利珠单抗联合化疗的新辅助治疗方案在IB3/IIA2期宫颈癌中显示出令人鼓舞的抗肿瘤活性、安全可控,这为局晚期宫颈癌(LACC)患者提供了一种新的治疗选择。

研究背景:局部晚期宫颈癌治疗仍存挑战
宫颈癌是女性第四大常见癌症,在发病率和死亡率方面均居前列。其中,局部晚期宫颈癌(LACC,IB3期和IIA2-IVA期)约占全球宫颈癌病例的37%。目前,以顺铂为基础的同步放化疗(CCRT)是LACC的标准治疗方式,但约10%的患者会出现局部复发,30%会发生远处转移。免疫检查点抑制剂(ICIs)与放化疗(CRT)的联合应用成为一种新的治疗选择。然而,不同研究结果存在差异,如CALLA研究中度伐利尤单抗联合CRT未获积极结果,而KEYNOTE-A18试验中帕博利珠单抗联合CRT显著改善了LACC患者的生存,该方案已被批准用于新诊断的FIGO 2014 III期和IVA期LACC患者。对于IB2-IIB期LACC,铂类新辅助化疗是一种替代治疗策略,但患者从中获得的生存益处和预后改善存在争议。将免疫治疗加入新辅助化疗,在多种实体瘤中已显示出显著的临床益处,而宫颈癌中存在高肿瘤突变负荷(TMB)、微卫星不稳定性(MSI)、人乳头瘤病毒(HPV)感染以及高程序性死亡配体1(PD-L1)表达等分子特征,为免疫治疗的应用提供了坚实的生物学基础。但LACC新辅助免疫化疗的证据仍有限。
研究设计:聚焦IB3/IIA2期患者
该研究是一项单中心、单臂、开放标签、研究者发起的II期试验。
入组标准:年龄18-65岁,经组织学证实为局部晚期宫颈鳞状细胞癌、腺癌或腺鳞癌,FIGO 2018分期为IB3、IIA2期(肿瘤直径≥4cm),ECOG PS评分0或1,器官功能充足,无既往抗肿瘤治疗史,至少有一个符合RECIST v1.1的可测量病灶。
治疗方案:入组患者在根治性手术前接受3个周期的替雷利珠单抗(200mg,每3周一次)联合化疗。化疗方案为紫杉醇(175mg/m²,第1天)联合铂类(卡铂 AUC=5或顺铂60mg/m²,第1周期第2天,第2-3周期第1天)。根据RECIST v1.1,在新辅助治疗后影像学评估为完全缓解(CR)、部分缓解(PR)或稳定(SD)的患者,将进行根治性子宫切除术(C1型)加盆腔淋巴结切除术和腹主动脉旁淋巴结切除术(至肠系膜下动脉水平)。对于<40岁的鳞状细胞癌患者,可考虑保留卵巢。术后患者可能接受辅助化疗、放疗或同步放化疗(CCRT)。
研究终点:主要终点是病理完全缓解(pCR),即原发灶和淋巴结中完全没有残留的存活肿瘤细胞。次要终点包括根据RECIST v1.1评估的客观缓解率(ORR)、无病生存期、总生存期和安全性。探索性终点包括基于组织和血液的生物标志物,以确定临床结果背后的生物学驱动因素。
研究结果:疗效显著,安全性良好
1 患者基线特征
患者中位年龄为51.5岁,80%的患者ECOG PS评分为0。大多数患者为鳞状细胞癌(28/30,93.3%),FIGO分期为IIA2期(19/30,63.3%),PD-L1阳性(联合阳性评分 [CPS]≥1;29/30,96.7%)。中位肿瘤大小为4.6cm,中位鳞状细胞癌抗原水平为5.2ng/mL。

图:患者的基线特征、肿瘤应答及病理应答情况
2 临床疗效
病理缓解:30例患者中,20例达到pCR(66.7%;95%CI 48.8-80.8%),4例达到主要病理缓解(MPR;13.3%),最佳病理缓解率(OPR)为80.0%(24/30)。
临床缓解:ORR为90.0%(95%CI 74.4-96.5%),其中17例(56.7%)达到CR,10例(33.3%)达到PR,3例(10.0%)为SD,无进展病例。
生存情况:至截止日期,2例患者出现疾病复发:1例非OPR患者在术后11个月出现腹膜转移,接受了综合治疗;1例MPR患者在术后12个月出现阴道旁复发,接受了放疗。18个月无病生存率为90.0%(95%CI 77.7-100.0),未发生死亡事件。由于随访时间尚未达到方案规定的阈值,总生存期将在未来的出版物中报告。

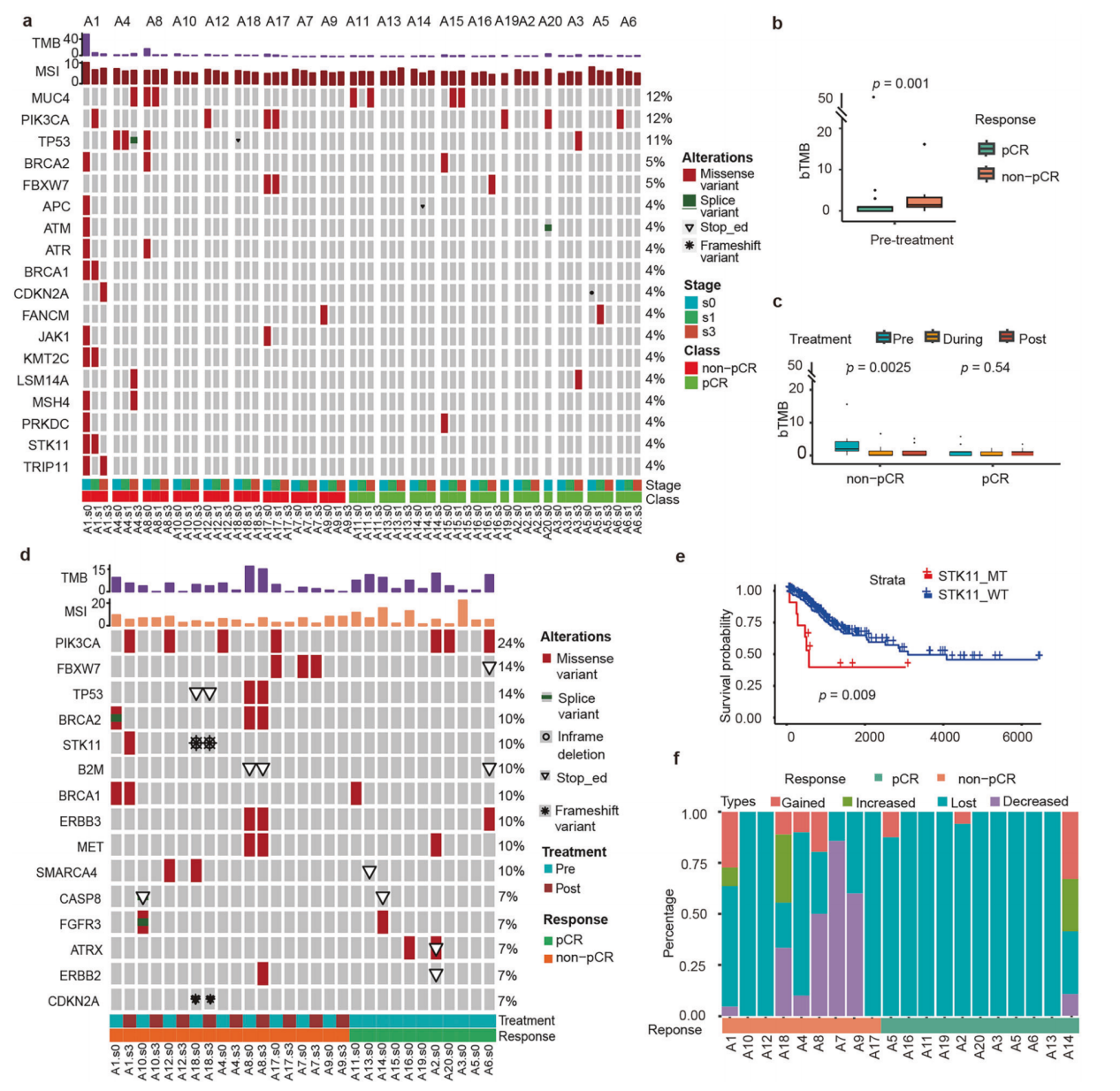
图:通过对血液(上)和肿瘤组织(下)样本的NGS测序分析,探究了基因组突变与新辅助治疗疗效之间的关系
3 生物标志物分析
PD-L1表达:pCR组患者的PD-L1 CPS显著更高(中位77.5 vs 8.5;P<0.001),提示PD-L1过表达可能预测对ICIs的更好临床获益。值得注意的是,研究中1例PD-L1 CPS<1的患者在根治性手术后也达到了pCR。
手术时间:手术时间与病理反应存在显著差异(P=0.041),手术延迟(手术时间>6周)的患者pCR率最高,达到83.3%,表明在新辅助免疫化疗后4-6周甚至更晚进行手术可能会改善病理反应。
循环肿瘤DNA(ctDNA)突变:最常见的ctDNA遗传改变是MUC4(12%)、PIK3CA(12%)和TP53(11%)。治疗前,非pCR组与更高的基于血液的TMB(bTMB)值显著相关。动态监测发现,治疗期间非pCR组的bTMB显著下降,而pCR组的bTMB保持相对稳定。
肿瘤组织突变:最常见的突变基因是PIK3CA、FBXW7和TP53。STK11基因突变仅在非pCR队列中观察到。基于TCGA-CESC队列验证发现,STK11突变患者的总生存期(OS)显著差于STK11野生型患者。
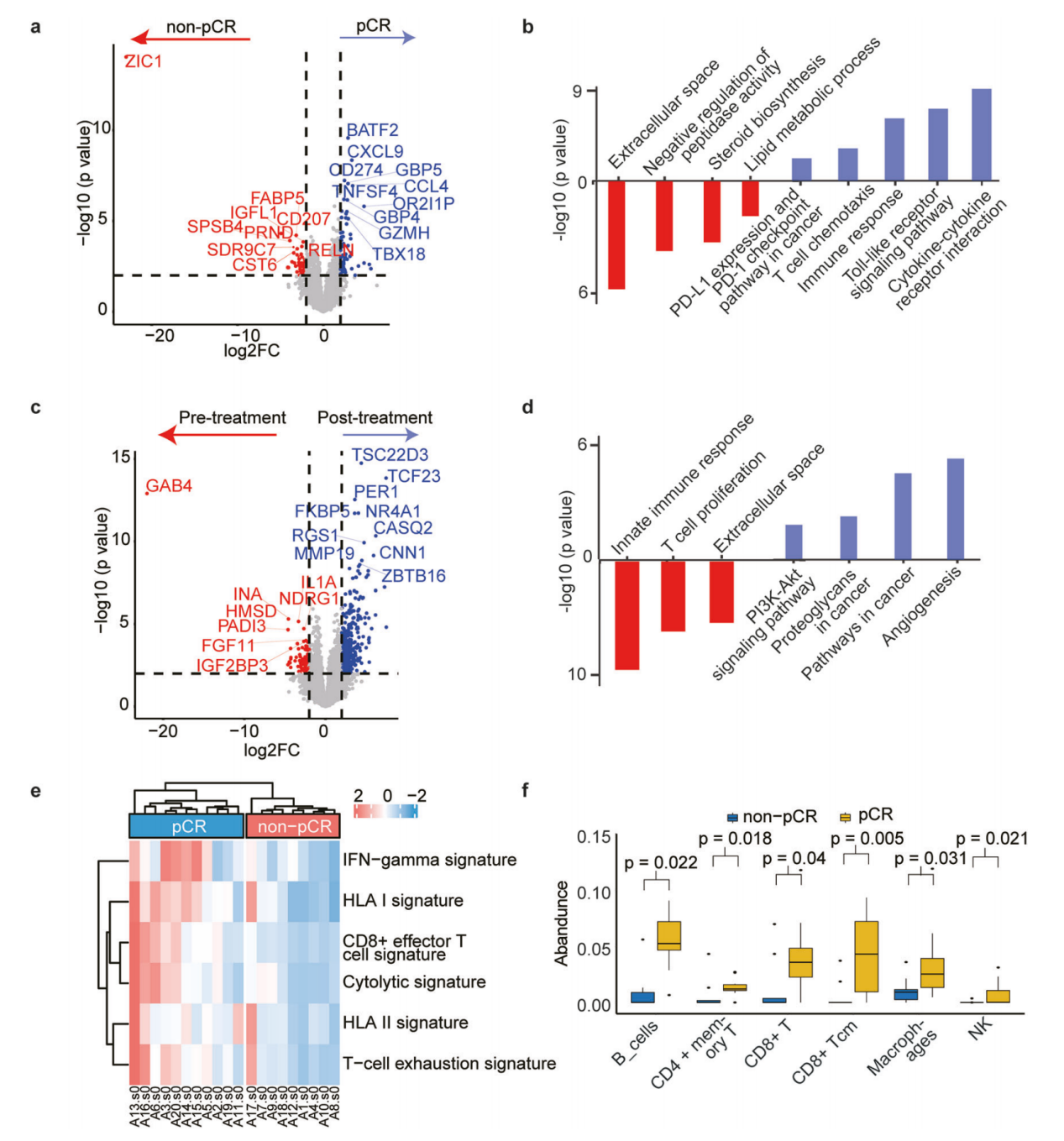
基因表达:治疗前,pCR组中BATF2、CXCL9和CD274等基因高表达,且pCR组中上调的基因与cytokine-cytokine受体相互作用、免疫反应和PD-L1/PD-1信号通路等通路相关;相比之下,非pCR组中上调的基因主要富集在细胞外空间、肽酶活性的负调控和脂质代谢过程。对非pCR组治疗前后的差异表达基因(DEGs)分析发现,非pCR组在治疗后肿瘤相关通路未被抑制,相反,包括T细胞增殖和先天免疫反应在内的免疫相关通路被抑制。
免疫特征:治疗前,pCR组在细胞溶解特征、CD8效应T细胞、T细胞耗竭和IFN-γ特征方面水平更高,表明其肿瘤微环境(TME)更“热”。免疫细胞丰度分析显示,pCR组的免疫细胞水平显著更高;相反,非pCR组在治疗期间Th1细胞丰度显著降低,M2巨噬细胞和调节性T细胞(Tregs)增加。

图:不同应答组之间差异基因、免疫信号及肿瘤微环境的比较
4 安全性
6例患者的手术延迟超过6周。手术期间,中位术中失血量为140mL。4例患者(13.3%)至少经历了1种术后并发症,包括大于5cm的盆腔淋巴囊肿(6.7%)、术中血管损伤(3.3%)和术后深静脉血栓(3.3%)。术中无患者出现泌尿或胃肠道损伤。
研究结论
总之,替雷利珠单抗联合化疗有望成为局部晚期宫颈癌患者一种可行的新辅助治疗方案,患者术后可望减少辅助放化疗,其长期生存结果仍有待观察。
通讯作者简介

刘文欣
主任医师,肿瘤学博士,硕士生导师
中国抗癌协会卵巢癌专业委员会委员
中国抗癌协会中西整合宫颈癌专业委员会常务委员
中国医药教育协会妇科肿瘤医学教育委员会常务委员
中国老年保健医学研究会女性健康分会常务委员
中国医师协会机器人分会妇产科专业委员会委员
中国人体健康科技促进会智慧医疗专业委员会委员
天津市抗癌协会妇科肿瘤专业委员会副主任委员
北京市癌症防治学会妇科肿瘤精准诊疗专业委员会常务委员
天津医科大学肿瘤医院妇科肿瘤MDT专家
«国际肿瘤学杂志»«中华临床医师杂志»«机器人外科学杂志»编委
主要从事妇科各种良恶性肿瘤的诊断、外科治疗、综合治疗及相关基础及临床研究。擅长宫颈癌、卵巢癌、子宫内膜癌、外阴阴道肿瘤、腹膜后肿瘤等各种疑难手术、肿瘤细胞减灭术和系统性淋巴结清扫术,熟练掌握妇腔镜及机器人手术操作技术。在规范化治疗的基础上,对妇科肿瘤的个体化治疗及综合治疗有丰富的临床经验。对于疑难重症妇科肿瘤患者,根据病人的自身情况选择施行微创手术、规范手术、肿瘤细胞减灭术等,结合妇科肿瘤的分子诊断及预后监测,联合术后放疗化疗、靶向药物治疗、介入治疗、免疫生物治疗等,最大程度地提高了妇科肿瘤患者的治愈率和生存率。

郝继辉
教授、主任医师、博士生导师
天津医科大学肿瘤医院党委副书记、院长
国家肿瘤临床医学研究中心执行副主任
国家杰出青年基金获得者
国家级领军人才
国家百千万人才工程人选
人社部有突出贡献中青年专家
国务院政府特殊津贴专家
领衔科技部“消化肿瘤诊治”创新团队。从事胰腺肿瘤临床诊治及基础转化工作。在胰腺癌诊疗关键技术建立、临床应用及基础转化方面取得了重要研究成果。从事胰腺肿瘤临床诊治及基础转化工作。针对临床诊治过程中的难点问题,积极开展精准外科、早诊早治、基础与转化研究,取得系列创新性成果。主持或参与国家自然科学基金项目等省部级课题十余项。以第一作者或通讯作者在Gastroenterology, Gut, Advanced Science, Advanced Functional Materials, Nature Communications, Journal of Experimental Medicine, Clinical Cancer Research, Cancer Research, Oncogene等国际权威学术期刊发表SCI论文百余篇。
原文出处:Tislelizumab (anti-PD-1) plus chemotherapy as neoadjuvant therapy for patients with stage IB3/IIA2 cervical cancer (NATIC): a prospective, single-arm, phase II study. Signal Transduction and Targeted Therapy volume 10, Article number: 215 (2025)
原文链接:https://www.nature.com/articles/s41392-025-02294-9
来源:测序中国