您当前的位置:首页 > 特色专栏 > 详情
肿瘤界·学科盘点丨沈琳教授:2024年度胃癌治疗现状与问题
浏览量:3408     发布者:肿瘤界     时间:2025-01-09

学科盘点横.jpg


彭浩欣,王雅坤,陈杨,谢意,谢通,彭智,张小田,沈琳(北京大学肿瘤医院暨北京市肿瘤防治研究所 消化肿瘤内科 消化系肿瘤整合防治全国重点实验室 恶性肿瘤转化研究北京市重点实验室,北京,100142)


基金项目:国家自然科学基金重大研究计划集成项目(92459302);国家自然科学基金区域创新发展联合基金(U22A20327);国家自然科学基金青年科学基金(82203881);北京市自然科学基金(7222021);北京市科技计划(Z231100007423009);北京市医院管理中心青年项目(QML20231115)


通信作者:沈琳,E-mail:linshenpku@163.com


通信作者


1743575054801378.jpg


沈琳 教授


  • 主任医师、教授、博士生导师

  • 北京大学肿瘤医院消化肿瘤内科主任、I期临床试验病区主任

  • 北京学者

  • 北京市突出贡献专家

  • 中国抗癌协会肿瘤精准治疗专业委员会主任委员

  • 中国抗癌协会肿瘤药物临床研究专业委员会首届主任委员

  • 中国临床肿瘤学会临床研究专家委员会主任委员

  • 中国临床肿瘤学会胃癌专家委员会主任委员

  • 中国女医师协会临床肿瘤专业委员会主任委员

  • 《肿瘤综合治疗电子杂志》主编


第一作者


彭浩欣.jpg


彭浩欣

  • 北京大学肿瘤医院消化肿瘤内科在读博士研究生



【摘要】2024年度胃癌治疗收获与挑战并存,免疫治疗前移至围手术期,但获益人群有待进一步筛选。KEYNOTE-811研究的成功奠定了靶免化联合方案在人表皮生长因子受体2(human epidermal growth factor receptor-2,HER-2)阳性且程序性死亡配体1(programmed death ligand-1,PD-L1)联合阳性分数(combined positive score,CPS)≥1胃癌一线治疗地位。以DS-8201、RC48为代表的新型HER-2抗体药物偶联物稳步推进至一线,有望改变治疗格局。COMPASSION-15研究取得突破,证实程序性死亡受体1(programmed death receptor-1,PD-1)/细胞毒性T淋巴细胞相关抗原4(cytotoxic T lymphocyte antigen-4,CTLA-4)双特异性抗体作为HER-2阴性晚期胃癌患者一线治疗优选,为PD-L1低表达和阴性患者带来了更多的治疗选择。针对Claudin18.2和成纤维细胞生长因子受体2b(fibroblast growth factor receptor 2b,FGFR2b)阳性胃癌患者的新药研发开启了靶向治疗的新篇章。本文旨在对2024年度胃癌领域的治疗现状和热点问题进行总结,并展望未来精准治疗之路。


【关键词】胃癌;年度进展;免疫治疗;靶向治疗


据国家癌症中心最新发布的数据显示,全国胃癌的年发病人数超过35万,位列所有恶性肿瘤第5位;死亡人数超过26万人,位列恶性肿瘤第3位[1-2],且多数患者确诊时已处于中晚期,胃癌已成为严重威胁我国居民健康的疾病[3]。近年来,免疫治疗的进展及新靶点的研发重塑了既往以化疗为主的胃癌治疗格局,显著改善了患者的预后,然而治疗模式优化和精准筛选获益人群,已成为未来研究的挑战。


2024年,KEYNOTE-585和ATTRACTION-5研究探索了胃癌围手术期免疫治疗效果,未能在全人群中将围手术期病理缓解转化为长期生存获益,如何进一步精准筛选获益人群显得至关重要。KEYNOTE-811研究奠定靶免化方案在人表皮生长因子受体2(human epidermal growth factor receptor-2,HER-2)阳性晚期胃癌一线治疗地位,但不同程序性死亡配体1(programmed death ligand-1,PD-L1)表达水平疗效差异显著,对应异质性肿瘤微环境(tumor microenvironment,TME)值得进一步探究。以DS-8201、RC48为代表的新型HER-2抗体药物偶联物(antibody-drug conjugate,ADC)稳步推进至一线,最佳联合用药方案探索及是否能带来长期生存获益均值得关注。COMPASSION-15研究取得新突破,证实程序性死亡受体1(programmed death receptor-1,PD-1)/细胞毒性T淋巴细胞相关抗原4(cytotoxic T lymphocyte antigen-4,CTLA-4)双特异性抗体作为HER-2阴性晚期胃癌患者一线治疗优选,使得更多PD-L1低表达患者从中获益。针对Claudin 18.2靶点的新型药物相继取得成功,药物联合方案和治疗策略布局成为后续研究的热点。靶向成纤维细胞生长因子受体2b(fibroblast growth factor receptor 2b,FGFR2b)单抗联合治疗凸显优势,“精准”是未来胃癌药物研发的必然方向。本文拟对2024年度胃癌领域的治疗现状和热点问题进行梳理,并展望未来精准治疗发展之路。



 1 围手术期治疗进展 


欧洲的MAGIC研究[4]、FLOT4研究[5],亚洲的PRODIGY研究[6]、RESOLVE研究[7]奠定了新辅助化疗在局部进展期胃癌患者中的地位,相比单纯手术,新辅助化疗可实现肿瘤降期,增加根治性手术切除机会,并延长总生存(overall survival,OS)时间。然而,我国以及西方国家局部进展期胃癌的5年OS仅约为40%[8],仍存在较大的提升空间,围手术期治疗模式有待进一步优化。近年来,新辅助化疗联合其他治疗方式[如免疫治疗、靶向治疗、放射治疗(以下简称放疗)等]展现出初步治疗潜力。


1.1 化疗联合免疫治疗探索:病理完全缓解(pathologic complete response,pCR)率有所提升,长期生存获益有待进一步验证


免疫治疗联合化疗目前已成为晚期胃癌一线标准治疗方式,其向围手术期阵线推进也取得了一定结果,此前多个Ⅱ期研究均观察到了新辅助化疗联合免疫治疗具有有效的缩瘤降期作用。KEYNOTE-585研究是首个评估免疫检查点抑制剂帕博利珠单抗+化疗在局部进展期胃癌或胃食管结合部腺癌(gastroesophageal junction cancer,GEJC)围手术期治疗疗效的国际多中心Ⅲ期临床研究。研究包含2个队列(主要队列和FLOT队列)和4个治疗臂,设置了pCR、无事件生存(event-free survival,EFS)时间和OS时间3个主要研究终点,以全面评估免疫检查点抑制剂联合化疗的近期、中期和远期疗效。第3次期中分析结果显示,主要队列和FLOT队列中,免疫检查点抑制剂联合化疗相比安慰剂联合化疗,均可显著提高患者的pCR率(12.9%∶2.0%,P<0.00001;13.0%∶2.4%,P<0.00001)。亚组分析结果显示,微卫星高度不稳定(microsatellite instability-high,MSI-H)(HR=0.46,95%CI为0.17~1.24)和PD-L1联合阳性分数(combined positive score,CPS)≥10(HR=0.78,95%CI为0.52~1.18)的人群均有OS获益趋势[9]。最终分析结果表明,与安慰剂+化疗相比,在中位随访60个月时,帕博利珠单抗+化疗围手术期显著病理缓解并未能转化为统计学上的显著EFS(44.4个月∶25.5个月,HR=0.81,95%CI为0.67~0.98)或OS(71.8个月∶55.7个月,HR=0.86,95%CI为0.71~1.03)获益[10]。虽然差异未达到统计学意义,但该研究呈现了OS的最终分析结果,具有其临床价值,问题在于如何筛选治疗优势人群。在2024年度美国临床肿瘤学会(American Society of Clinical Oncology,ASCO)年会上公布的将pCR、主要病理缓解(major pathological response,mPR)和病理降期(pathologic downstaging,pDS)作为替代终点的事后分析结果显示,新辅助免疫治疗联合化疗相比安慰剂联合化疗可显著提高pCR率和pDS率,且相比未达到mPR患者,达到mPR患者的EFS和OS均有所获益[11]


ATTRACTION-5研究是首个评估纳武利尤单抗联合化疗用于胃癌根治性切除术后辅助治疗的Ⅲ期临床试验,研究终点为3年无复发生存(relapse-free survival,RFS)率,结果表明,与单纯化疗相比,免疫治疗联合化疗并未带来RFS的显著提升(3年RFS率为68.4%∶65.3%,P=0.44)[12]。亚组分析观察到在PD-L1肿瘤细胞阳性分数≥1%(HR=0.33,95%CI为0.14~0.75)、东部肿瘤协作组表现状态评分为1分(HR=0.50,95%CI为0.27~0.93)和ⅢC期肿瘤(HR=0.69,95%CI为0.48~0.99)组中联合治疗的获益倾向。值得注意的是,ⅢC期胃癌肿瘤负荷较大,即使经过手术切除后,体内仍可能残留较多肿瘤细胞,从而潜在从辅助免疫治疗中获益,然而该亚组样本数较少,仍需进一步探索。


DRAGON-IV研究在围手术期化免联合的基础上首次加入抗血管治疗[13]。研究表明,卡瑞利珠单抗+阿帕替尼+SOX[替吉奥(S-1)+奥沙利铂]联合治疗相比单纯SOX治疗显著提升了pCR(18.3%∶5.0%,P<0.0001)和mPR(51.1%∶37.8%,P<0.0001)率,且在PD-L1不同表达水平亚组间观察到一致的获益,整体安全性可控,联合治疗未影响手术可行性,且两组患者手术并发症(如腹腔内出血、吻合口瘘等)发生率无统计学差异。研究尚未报告长期生存随访数据,仍需等待。此外,其未设置三联治疗组与化疗联合PD-1单抗组间的疗效比较分析,抗血管生成药物的加入是否优于免疫联合化疗,从目前的初步数据观察,也尚未体现出优势。


虽然KEYNOTE-585和ATTRACTION-5研究未能达到主要研究终点,但亚组分析显示PD-L1高表达、MSI-H等患者生存获益明显,提示对于胃癌这一异质性较强的瘤种,在试验设计之初就必须考虑选择治疗优势人群,制订分层治疗策略。由北京大学肿瘤医院沈琳教授与季加孚教授牵头的评估PD-1抑制剂斯鲁利单抗联合化疗在新辅助治疗阶段疗效与安全性的大型Ⅲ期临床试验,筛选PD-L1 CPS≥5的患者入组(HLX10-006-GCneo研究),另一项评估根治性胃切除术后特瑞普利单抗联合化疗辅助治疗疗效和安全性的国际多中心Ⅲ期临床试验(JUPITER-15研究)同样选择特定人群,现均已入组结束,期待最终随访结果,有可能为确立胃癌围手术期免疫治疗方案提供新的证据。


1.2 化疗联合免疫和靶向HER-2治疗:协同高效,前景广阔

2024年ASCO-胃肠道肿瘤研讨会上报告了一项探究阿替利珠单抗+曲妥珠单抗+化疗(联合治疗组)围手术期治疗HER-2阳性胃癌/GEJC的Ⅱ期研究,结果显示,相比对照组(曲妥珠单抗+化疗),联合治疗组显著提升了pCR率(38.1%∶14.3%,疗效差异23.8%,90%CI为1.3%~44.7%),且安全性可控。亚组分析表明,年龄<65岁和Lauren分型肠型与更高的pCR率相关[14],该试验表明,pCR率大幅提升,有望改变患者生存状况,值得进一步开展Ⅲ期临床试验。


此前,维迪西妥单抗(代号RC48)凭借其在C008研究中优异的疗效和安全性数据获中国国家药品监督管理局(National Medical Products Administration,NMPA)批准用于HER-2过表达晚期胃癌的≥三线治疗[15],转化研究结果表明,RC48与免疫治疗联用具有协同杀伤肿瘤效应[16]。2024年欧洲肿瘤内科学会(European Society of Medical Oncology,ESMO)年会上报告了RC48联合卡瑞利珠单抗和S-1用于HER-2过表达局部晚期胃癌新辅助治疗的疗效与安全性Ⅱ期临床研究数据[17],研究共纳入27例患者,其中HER-2免疫组织化学(immunohistochemistry,IHC)2+ 13例,IHC 3+ 14例,三药方案pCR率达30%(6/20),也值得更大样本的确证性研究。


1.3 化疗联合放疗:短期有效缩瘤降期,长期生存获益有限

既往CRITICS等研究评估了在围手术期化疗的基础上加入术后放疗的作用[18]。TOPGEAR研究则纳入ⅠB~ⅢC期可切除的胃癌/GEJC患者,首次探究了围手术期治疗中加入术前放化疗(chemoradiotherapy,CRT)能否进一步改善预后。研究结果显示,与仅进行围手术期化疗相比,术前CRT显著提高了pCR率(16.8%∶8.0%,P<0.0001),并实现了肿瘤降期,且未增加治疗毒性[19]。然而,术前CRT的加入未带来额外的无进展生存(progression-free survival,PFS)时间或OS获益。试验取得阴性结果,值得思考,即围术期CRT主要作用是降低局部复发率,对远处转移的发生并无明显预防作用,近年来亚洲多个研究围术期放化疗的研究均未能获得成功,而目前联合免疫治疗的研究广泛开展,在此基础上联合放疗是否还有可能进一步改善患者结局,值得探究。


1.4 围手术期化疗策略的优化 

新辅助治疗之后,辅助治疗方案的选择一直是困扰临床医生的问题。围手术期FLOT方案(氟尿嘧啶+亚叶酸钙+奥沙利铂+多西他赛)是目前局部晚期胃癌/GEJC的标准治疗方法,但因不良反应和并发症等原因,许多患者无法完成完整的治疗方案。SPACE-FLOT是一项基于真实世界数据的国际队列研究,探究了新辅助FLOT的病理肿瘤退行分级能否进一步预测辅助FLOT治疗的益处,以指导辅助化疗[20]。结果显示,对于经新辅助治疗实现部分缓解的患者,FLOT辅助治疗可以进一步延长患者的无病生存期和OS。然而对于实现完全缓解和最小病理缓解的患者,是否还需要FLOT辅助治疗,其临床价值还需探索。


局部进展期胃癌围手术期治疗模式的优化一直是研究热点,目前新辅助联合免疫治疗是最有前景的治疗手段,而挑战在于一方面需大样本人群验证和跟踪长期随访结果,另一方面需精准筛选获益人群。免疫治疗的最佳使用时机同样值得思考,理论上,根治性切除术后,TME可能发生显著变化,残留肿瘤负荷过小和周围淋巴结过度清扫都可能会影响T细胞的调动和活化[21-22],这也能部分解释新辅助免疫治疗能显著缩瘤降期,却难以带来长期获益。免疫治疗的加入对传统的D2手术也提出了新的挑战,未来可能会更注重精准清扫淋巴结。总而言之,胃癌围手术期治疗挫折与希望同在,最佳治疗模式持续优化,基于肿瘤和微环境特征构建精准分型,针对不同的人群分别做加法或做减法,将进一步提升预后,并改善患者生活质量。



 2 晚期胃癌治疗进展 


2.1HER-2阳性胃癌研究进展


2.1.1  PD-L1 CPS≥1患者,靶免化联合方案奠定一线治疗地位

ToGA研究首次证实抗HER-2治疗联合化疗可显著改善HER-2阳性晚期胃癌患者的预后[21],此后10年间,HER-2靶向治疗领域进展缓慢,多个试验相继失败[22]。随着免疫治疗时代的到来,靶向HER-2联合免疫治疗为HER-2阳性晚期胃癌患者治疗带来了新的希望。在2024年ESMO年会上,KEYNOTE-811研究公布了OS最终分析结果,相比对照组[安慰剂+化疗(5-氟尿嘧啶+顺铂(FP方案)或卡培他滨+奥沙利铂(CAPOX方案)+曲妥珠单抗)],帕博利珠单抗联合曲妥珠单抗和化疗组(FP或CAPOX方案)显著延长了中位OS时间(20.0个月∶16.8个月,P=0.004),且降低了20%的死亡风险。亚组分析显示,在PD-L1 CPS≥1的患者中,与对照组相比,帕博利珠单抗联合化疗组带来显著的生存获益(中位OS时间为20.1个月∶15.7个月,HR=0.79,95%CI为0.66~0.95)。而在CPS<1的人群中,帕博利珠单抗联合化疗组中位OS为18.2个月,低于对照组的20.4个月,未能改善预后[23]。KEYNOTE-811研究的成功支持了帕博利珠单抗联合曲妥珠单抗和化疗用于HER-2阳性、PD-L1 CPS≥1的晚期胃癌/GEJC患者的治疗,是HER-2阳性胃癌一线治疗领域的里程碑式研究,有望改变临床实践。


在KEYNOTE-811研究中,CPS<1患者未能从抗HER2联合免疫治疗中获益。因此,本研究团队开展转化研究探究其原因,发现在HER-2阳性胃癌患者中,不同PD-L1表达水平的免疫微环境特征存在显著差异,相比PD-L1 CPS<1患者,CPS≥1患者TME内自然杀伤细胞、CD8+T淋巴细胞及CD4+T淋巴细胞浸润比例及互作强度显著较高,可能是联合治疗获益的关键。而在CPS<1患者TME内富集CXCR4+ M2型巨噬细胞,与预后不佳相关,且在治疗获益人群中该亚群浸润比例减少[24]。提示HER-2阳性胃癌不同PD-L1表达水平亚组间TME在调控患者对于免疫治疗响应中扮演着至关重要的角色,未来应同时关注PD-L1表达和TME特征,制订分层及联合靶向治疗策略,以提高疗效。


近年来,TME内浸润免疫细胞特征,包括数目、空间距离、功能状态等已被证实对于肿瘤发生发展有重要影响,初步被用于预测胃癌免疫治疗疗效[25-26]。此外,作为无创检测手段,病理组学和影像组学展现了其在疗效预测方面的巨大潜力[27]。基于影像组学、病理组学和基因组学等多组学数据的模型则将疗效预测个性化和精准化推向了新的高度。本研究团队针对胃癌抗HER-2以及抗HER-2联合免疫治疗的疗效预测问题,通过整合大样本HER-2阳性胃癌患者临床信息、影像学图像及结构化报告和病理学图像及结构化报告,开发了由人工智能驱动的多模态治疗响应预测模型,全面刻画患者的疾病特征,实现对HER-2阳性胃癌患者治疗响应的精准预测[28]


2.1.2  ADC联合治疗方案稳步向前推进


继曲妥珠单抗取得成功后,此后多种抗HER-2治疗药物,包括拉帕替尼(Ⅲ期TyTAN研究)[29]、恩美曲妥珠单抗(Ⅱ/Ⅲ期GATSBY研究)[30]及曲妥珠单抗跨线探索(Ⅱ期T-ACT研究)[31]均未取得阳性结果,而以德曲妥珠单抗(T-DXd,代号DS-8201)和RC48为代表的新型ADC药物有望破解治疗困局,由于独特的作用机制,其可部分克服传统抗HER-2药物的耐药机制,如旁路激活等问题[32]。此外,由于“旁观者效应”(对目标靶抗原肿瘤细胞邻近的其他肿瘤细胞也具有杀伤活性)[33],ADC也为部分HER-2低表达胃癌患者带来了治疗突破,扩大了治疗获益人群。


T-DXd作为新一代HER-2 ADC,已经在DESTINY-Gastric01(DG-01)[34]和DG-06[35]研究中展现了其在胃癌后线治疗领域的卓越疗效,基于中国胃癌患者的DG-06桥接试验同样显示,T-DXd带来了具有临床意义且持久的缓解,且安全性可控,中位OS时间达11个月[36],为患者带来新的标准治疗选择。其在HER-2阳性晚期胃癌/GEJC一线治疗中的Ⅰb/Ⅱ期临床研究DG-03结果也在2024年ESMO年会上公布。研究共设置6个治疗组,包括T-DXd组、T-DXd+化疗(氟尿嘧啶)组、T-DXd+化疗+帕博利珠单抗组(即三药联合组)、三药联合减量组(T-DXd用量由6.4 mg/kg减量至5.4 mg/kg,氟尿嘧啶由1 000 mg/m2减量至750 mg/m2)、T-DXd+帕博利珠单抗组和曲妥珠单抗+氟尿嘧啶+含铂化疗组(即标准治疗组),探索了尽可能多的治疗选择。结果显示,在全人群中,T-DXd组的ORR为49%,中位OS时间达18个月,与标准治疗方案相当。T-DXd+化疗组在全人群里中的ORR达78%,中位OS时间达23个月,为6个治疗组中最高。在PD-L1 CPS≥1人群中,T-DXd联合帕博利珠单抗组的中位OS时间也达到23个月,颇具潜力。三药联合组的毒性较大,药物相关的间质性肺炎发生率达19%,导致治疗终止的治疗相关不良事件超过50%。三药联合减量组安全性较高,但目前PFS和OS数据尚未成熟。T-DXd首次在HER-2阳性胃癌一线治疗的实践引人关注,未来对于PD-L1 CPS≥1的HER-2阳性患者,进一步优化T-DXd联合帕博利珠单抗及化疗的剂量及给药方案,以平衡其疗效和安全性,将成为研究重点。


RC48已在局部晚期或转移性胃癌患者,包括HER-2低表达人群的后线治疗中取得较好疗效。RCTS研究将RC48的使用进一步前移,评估其联合替雷利珠单抗和S-1用于HER-2过表达的进展期胃癌或GEJC一线治疗的疗效和安全性[37]。研究共入组53例患者,包括6例HER-2[IHC 2+/荧光原位杂交(fluorescence in situ hybridization,FISH)-]患者和31例PD-L1低表达(CPS<1)患者,而这部分人群通常被认为难以从靶向治疗/免疫治疗中获益。三药联合方案取得了94.3%的ORR,即使是在HER-2低表达或PD-L1低表达患者中也达到了>80%的ORR[38],且安全性可控,展现了优异的近期疗效,填补了HER-2 IHC 2+ FISH-人群精准治疗的空白,期待长期随访研究数据及Ⅲ期随机对照研究的验证。


C013研究是首项采用RC48联合PD-1抑制剂治疗HER-2表达晚期胃癌的Ⅰ期临床试验[39],联合治疗方案展现出优异疗效,ORR达50%,中位PFS时间和OS时间分别为6.2个月和16.8个月,相比C008研究中RC48单药使用的生存数据有明显提升[15],提示RC48与PD-1抑制剂的协同效应,且HER-2阳性(ORR=56%)和低表达(ORR=46%)人群均观察到了临床获益,其有望继续向前线治疗推进,整体重塑胃癌治疗格局。以RC48为代表的新型ADC药物,对HER-2 IHC 2+/FISH-患者的疗效与HER-2 3+或2+/FISH+者相似,而此部分患者约占胃癌总人群的5%~10%[40-41],从而在整体上拓宽了治疗获益人群(表1)。探究T-DXd对于这类HER-2“低表达”患者疗效的临床试验也正在开展。从而将对传统的HER-2阳性定义提出挑战,依据不同HER-2表达水平患者的临床病理特征和治疗应答情况[42-43],有望重新定义HER-2阳性分层标准。


1-3.jpg


2.1.3  新型靶向药物有望进一步提升疗效


泽尼达妥单抗是一款新型HER-2双表位双特异性抗体,与曲妥珠单抗相比,其对不同HER-2表达水平下的肿瘤细胞类型具有更强的体外和体内抗肿瘤活性,此前其已在HER-2阳性胆道癌患者后线治疗中取得初步成功[44]。在2024年ESMO年会上公布了一项泽尼达妥单抗联合化疗(CAPOX/FP/mFOLFOX方案)一线治疗HER-2阳性晚期胃癌/GEJC的Ⅱ期临床试验更新数据,ORR达84%,中位PFS时间达15.2个月,OS数据尚未成熟。优异的疗效数据支持其在Ⅲ期临床研究(HERIZON-GEA-01)中联合PD-1抑制剂替雷利珠单抗以进一步提升HER-2阳性胃癌的治疗效果[45]


KN026是一种新型抗HER-2双特异性抗体,可同时结合HER-2的两个非重叠表位,导致双HER-2信号阻断,具有优效的肿瘤杀伤作用。一项Ⅱ期临床研究探究了KN026联合化疗对曲妥珠单抗一线治疗耐药后胃癌/GEJC的疗效和安全性[46]。结果显示,KN026联合化疗的ORR达40%,中位PFS时间和OS时间分别为8.6个月和13.2个月,抗肿瘤疗效良好,且安全性可控,期待后续Ⅲ期临床研究结果。


2.2 HER-2阴性胃癌研究进展

2.2.1  一线治疗:双免与双特异性抗体崭露头角,拓宽免疫治疗获益人群


转化生长因子-β(transforming growth factor-β,TGF-β)信号通路已被证实在调控免疫微环境和肿瘤生长侵袭、转移耐药等生物学过程中发挥重要作用,是具有潜力的治疗靶点[47]。Ⅰ期临床研究探究了SHR-1701(PD-L1/TGF-βRⅡ双功能融合蛋白抗体)单药用于末线实体瘤治疗的疗效和安全性探究,发现其在胃癌亚组内取得最优越的疗效[48]。Ⅲ期研究首次证明PD-L1/TGF-βRⅡ双功能融合蛋白抗体联合化疗用于HER-2阴性晚期胃癌/GEJC一线治疗疗效和安全性[49],SHR-1701联合CAPOX相比安慰剂联合CAPOX显著延长中位PFS时间(7.0个月∶5.5个月)和中位OS时间(15.8个月∶11.2个月,P<0.0001),在PD-L1 CPS≥5的人群取得更卓越的疗效,中位OS达16.8个月,降低了47%的死亡风险,且总体安全性可控,特别是血液学毒性更小。这一研究成果为HER-2阴性胃癌/GEJC的治疗开辟了新的治疗选择。且也首次证明TGF-β与PD-L1双特异性抗体的临床价值,有望于2025年获批适应证。但研究的不足之处是未与PD-1抑制剂联合化疗方案进行“头对头”比较。转化研究证据表明,SHR-1701较PD-1/PD-L1抑制剂免疫治疗或可改善初诊腹膜转移患者预后,原因可能为胃癌腹膜转移微环境内呈现以TGF-β介导的免疫抑制微环境[50]


COMPASSION-15研究[51]是全球首个PD-1/CTLA-4双特异性抗体(代号AK104,商品名卡度尼利单抗)联合化疗一线治疗晚期胃癌/GEJC的随机对照Ⅲ期临床研究,研究共纳入610例患者,CPS<5和CPS<1患者占比分别达49.8%和23%,远高于历史同类研究。结果显示,AK104联合XELOX化疗相比单纯化疗,可显著延长中位PFS时间(7.0个月∶5.3个月,P<0.001)和中位OS时间(15.0个月∶10.8个月,P<0.001)。此外,卡度尼利在PD-L1低表达患者中(CPS<5)也显示出显著疗效和独特优势,联合治疗组中位OS时间(14.8个月∶11.1个月,HR=0.70,P=0.011)和中位PFS时间(6.9个月∶4.6个月,HR=0.60,P<0.001)均显著优于对照组,且未观察到新的安全信号。基于这一临床研究结果,卡度尼利单抗于2024年9月30日正式获中国NMPA批准,同时被写入诊疗指南。


双免联用治疗方面,既往CheckMate-032研究证实,纳武利尤单抗联合伊匹木单抗在化疗耐药的胃癌/GEJC患者中显示出有临床意义的抗肿瘤活性和可接受的安全性[52]。Moonlight研究则进一步评估了改良的FOLFOX方案(mFOLFOX)联合或不联合纳武利尤单抗和伊匹木单抗对比FLOT方案联合纳武利尤单抗治疗初治的晚期或转移性胃癌/GEJC患者的疗效和安全性[53]。结果显示,双免联合化疗同时给药组的获益不如单纯化疗组,中位OS时间分别为10.1个月和12.5个月(P=0.825),且治疗毒性增加。即使在对免疫治疗响应比较好的CPS≥1的患者中,双免联合方案也不如单纯化疗。此外,在双免联合治疗组内,同时给药与序贯给药的疗效无统计学差异。这表明,mFOLFOX联合双免治疗方案未增加抗肿瘤活性,反而增加了不良事件发生率。


对比COMPASSION-15研究和Moonlight研究,似乎以AK104为代表的双特异性抗体的疗效和安全性均优于双免疗法,这提示,需科学分析药物作用机制,解读临床研究结果。研究表明,双特异性抗体具有更高的抗原亲和力及对PD-1和CTLA-4的交叉调控作用,是疗效提升的关键,而双特异性抗体相比伊匹木单抗的Fc端效应沉默设计,减少了治疗诱导的不必要的细胞因子的分泌,提升了治疗安全性[54]


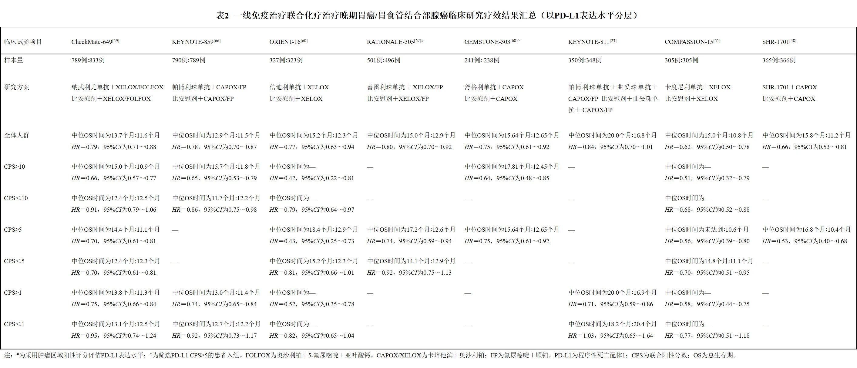
综上,免疫治疗联合靶向HER-2治疗和或化疗已被证实能够带来更好的疾病控制和生存获益,如何筛选治疗获益人群或者预测治疗响应成为进一步提升疗效的挑战。PD-L1表达是目前指南推荐普遍应用的免疫治疗疗效预测标志物。然而多数研究结果的亚组分析,包括多个Meta分析显示,PD-L1低表达人群(包括CPS<1/<5/<10)并未能获益,如在PD-L1 CPS<1人群中,多项大型Ⅲ期临床研究均提示一线免疫治疗联合化疗未能带来OS提升(表2)。在此背景下,美国食品药品监督管理局(Food and Drug Administration,FDA)肿瘤药物咨询委员会召开会议,考虑根据PD-L1表达水平限制免疫检查点抑制剂在一线PD-L1阴性(CPS<1)、HER-2阴性微卫星稳定型胃癌/GEJC人群使用,以10∶2投票结果通过,将可能会影响美国FDA最终审批意见而缩窄其全人群适应证,更可能影响临床实践指南。


此外,PD-L1这一单一标志物用于免疫治疗疗效预测仍存在局限性,亟待探寻更多维的标志物。幽门螺旋菌(helicobacter pylori,HP)感染是我国胃癌发病的常见因素,本研究团队基于大样本临床队列回顾性分析肿瘤患者在免疫治疗用药前HP感染状态,发现胃癌中HP感染通过塑造“热”TME,如更高的PD-L1+、PD-1+T淋巴细胞及未耗竭状态CD8+T淋巴细胞浸润水平以及赋予独特的转录组特征使胃癌对免疫治疗增敏[55]。这提示,在临床诊疗中应当重视胃癌患者的HP感染状态。此外,本研究团队使用多组学技术对MSI-H胃肠道癌症患者在基线和治疗期间的肠道微生物组、血液代谢组和细胞因子/趋化因子变化进行了动态监测,发现卟啉单胞菌科等微生物、精氨酸等代谢物与免疫治疗的原发性耐药性高度相关,为后续逆转免疫治疗耐药提供了有效治疗靶点,研究还构建了基于肠道微生物组数据的疗效预测模型,有助于进一步筛选免疫治疗获益人群。


2.2.2  转换治疗 


对于HER-2阴性且PD-L1低表达的晚期胃癌或GEJC患者,铂类/氟尿嘧啶双药化疗是标准的一线治疗方案,且化疗通常持续至直至疾病进展,然而化疗累积毒性和疾病进展使得这一群体的治疗结果难以令人满意。在结直肠癌和非小细胞肺癌领域研究表明,转换维持治疗可能会延长初始策略的益处并延缓疾病进展[56]。在HER-2阴性胃癌中,由于其较强的异质性,转换治疗仍在探索阶段。


既往RAINBOW研究证实雷莫西尤单抗联合紫杉醇对比紫杉醇二线治疗晚期胃癌可显著延长生存期,成为标准治疗方案[57],然而,其作为化疗诱导后维持治疗方案的价值尚不明确。随机对照Ⅲ期ARMANI研究则评估了经FOLFOX/CAPOX方案诱导治疗后,采用雷莫西尤单抗联合紫杉醇的“转换”策略是否优于一线以奥沙利铂为基础的双药化疗[58]。结果表明,“转换”策略较继续使用基于奥沙利铂的化疗方案,可显著延长中位PFS时间(6.6个月∶3.5个月,P<0.001)和中位OS时间(12.6个月∶10.4个月,P=0.028),且总体安全性可控。但该试验为化疗时代产物,仅可用于一线治疗无法使用免疫检查点抑制剂的HER-2阴性患者,是否有可能成为联合PD-1抑制剂的基本化疗方式,还需要验证,估计难以影响现在临床实践中的化免联合模式。


2.2.3  二线治疗:逆转免疫治疗耐药,双特异性抗体与新靶点有望成为破局之道


CheckMate-649[59]和ORIENT-16[60]等研究将胃癌一线治疗带入免疫治疗时代,然而对于一线免疫治疗失败人群的后线治疗,尚未有高级别循证医学证据证明治疗优选,探索免疫治疗耐药逆转策略成为关键挑战,而双特异性抗体和新靶点疗法有望成为破局之道。


呋喹替尼是我国自主研发的小分子血管内皮细胞生长因子受体(vascular endothelial growth factor receptor,VEGFR)-1/2/3的强效抑制剂,此前FRESCO[61]和FRESCO-2[62]两项大型Ⅲ期临床研究证实了其在晚期经治转移性结直肠癌治疗中的有效性和安全性。Ⅲ期临床研究FRUTIGA则评估了呋喹替尼联合紫杉醇治疗一线标准化疗失败后晚期胃癌的疗效,结果显示,联合治疗组较单纯化疗组显著延长了中位PFS时间(5.6个月∶2.7个月,P<0.0001),但长期OS时间提升有限(9.6个月∶8.4个月,P=0.6064),这一研究结果显示近期疗效增加,而远期效果不明显,可能需要进一步筛选获益人群[63]


AK109-201研究评估了卡度尼利单抗联合普洛西单抗(VEGFR-2单抗)和紫杉醇治疗经一线化免联合失败胃/GEJ癌患者的安全性和有效性[64]。结果表明,双特异性抗体联合治疗组ORR(48%∶39.3%)和疾病控制率(disease-control rate,DCR)(96%∶92.9%)均高于对照组。长期生存方面,双特异性抗体治疗组带来较大惊喜,中位PFS时间达6.8个月,中位OS时间达12.9个月,突破1年,刷新了二线治疗的新高度,其安全性同样可控,期待后续确证性Ⅲ期临床研究结果。


调节性T细胞(Tregs)是TME内介导免疫抑制性环境的主要细胞类群,而CCR8是Tregs上特异表达的趋化因子受体。本研究团队评估了靶向CCR8的单抗联合PD-1抑制剂疗法用于胃癌后线治疗的疗效,其中约90%的患者为一线抗PD-1耐药人群,结果显示,其ORR和DCR分别达到36.1%和72.2%,疗效可观,为逆转免疫检查点抑制剂耐药的治疗提供了新思路[51,65-68]


1-4.jpg


3 其他靶点精准治疗研究进展 


3.1 CLDN18.2阳性胃癌治疗


3.1.1  一线治疗:进一步拓宽获益人群  


紧密连接蛋白剪接变异体2(Claudin18.2,CLDN18.2)在胃癌、胰腺癌等恶性肿瘤中特异性高表达[69],在胃癌中的阳性率达40%~80%[70-71],“高特异、广覆盖”的特点使其在胃癌众多潜力靶点中脱颖而出,靶向CLDN18.2的单克隆抗体、双特异性抗体、ADC和嵌合抗原受体T细胞(chimeric antigen receptor T-cell,CAR-T)成为研发热点。GLOW研究[72]和SPOTLIGHT研究[73]此前已证明靶向CLDN18.2的单抗佐妥昔单抗联合化疗治疗CLDN18.2阳性、HER-2阴性晚期胃癌/GEJC可延长PFS时间和OS时间,已成为一线治疗推荐并在我国获批适应证,但生存期延长的幅度并不令人满意,对于CLDN18.2高表达且PD-L1也高表达的患者,如何选择治疗方案值得关注,而国内卡度尼利一线治疗晚期胃癌带来的OS获益,让目前一线治疗的选择更加丰富。


因此,靶向CLDN18.2联合免疫治疗的策略就引发了关注,Osemitamab(代号TST001)是一种新型的靶向CLDN18.2的单抗,具有较强的抗体依赖细胞毒性,临床前研究表明,其可显著上调胃癌细胞表面PD-L1的表达,促进淋巴细胞向肿瘤内浸润,且联合免疫检查点抑制剂具有协同增效的作用[74]。TranStar102研究是一项在中国开展的多中心、多队列(队列A~H共8个队列)Ⅰ/Ⅱa期研究,旨在评估TST001单药或联合方案在晚期实体瘤中的疗效和安全性[75],其中队列G探究TST001联合纳武利尤单抗和CAPOX治疗晚期胃癌/GEJC的研究结果表明,联合治疗方案疗效与CLDN18.2表达水平显著相关(无论PD-L1表达水平),高/中表达组、低表达组、其余组(更低或阴性)组的中位PFS时间分别为12.6、8.5、6.7个月,联合治疗未增加患者的安全性风险,最常见的治疗相关不良事件为低白蛋白血症和恶心、呕吐。值得注意的是,Transtar102研究对CLDN18.2阳性的定义为IHC检测中≥10%的肿瘤细胞的膜染色强度≥1+,约占所有胃癌/GEJC患者的55%,相比GLOW研究和SPOTLIGHT研究的筛选标准更广泛,扩大了潜在的获益人群,目前国内新型CLDN18.2单抗联合PD-1抑制剂和化疗对比目前最佳的PD-1抑制剂联合化疗的Ⅲ期研究正在进行,值得期待。


3.1.2  后线治疗:CAR-T与ADC有望重塑治疗格局


CT041是一种靶向CLDN18.2蛋白的自体CAR-T细胞药物,本研究团队发表的CT041在治疗CLDN18.2阳性消化系统肿瘤Ⅰ期临床试验中期分析结果,开创了消化道肿瘤CAR-T治疗新时代,在≥二线的消化系统肿瘤中ORR达48.6%,在胃癌亚组中高达57.1%[76]。2024年ASCO年会上公布了Ⅰ期研究最终结果[77]。试验包括剂量递增和在4个队列中的剂量扩展阶段,分别为CT041单药用于化疗耐药者、CT041联合特瑞普利单抗用于化疗耐药者、单药作为一线治疗后的序贯治疗和CT041用于CLDN18.2单抗耐药者。研究共纳入98例患者,在全人群中的ORR和DCR分别为37.8%和75.5%,中位PFS时间为4.4个月,中位OS时间为8.4个月。在胃癌亚组中疗效更显著,ORR和DCR分别达到了57.4%和83.0%,中位PFS时间为5.8个月,中位OS时间为9.7个月,取得令人鼓舞的疗效,特别是一线的序贯治疗疗效令人惊异,未来的细胞治疗前移可能是必然方向。安全性方面,96.9%的患者出现1/2级细胞因子释放综合征,但未出现≥3级者,整体安全性可控。亚组分析显示,CLDN18.2高表达且无肝或骨转移的胃癌/GEJC患者疗效更好(经选择∶未经选择为13.1个月∶6.3个月,P=0.0028)。探索性分析结果表明,CT041产品中CD45RA-CCR7+T淋巴细胞亚群(通常认为是中央记忆性T细胞)含量与输注CAR-T后在血浆中达到的最高浓度呈正相关。CT041在CLDN18.2阳性晚期胃癌领域的成功,将改写传统抗肿瘤治疗格局,目前随机对照确证性研究已经入组完成,结果令人期待。


SHR-A1904是一款新型靶向CLDN18.2的ADC药物。在2024年ESMO年会上报告了一项SHR-A1904治疗胃癌/GEJC的Ⅰ期临床研究结果,显示在6.0 mg/kg和8.0 mg/kg两种剂量下的ORR分别为55.6%和36.7%,总体人群ORR则为27.6%,显示出初步的抗肿瘤活性。安全性方面,最常见的3级或4级治疗相关不良事件为血液学毒性,未来预防治疗不良反应值得注意。


靶向CLDN18.2的新药与新疗法取得显著进展,但仍存在诸多挑战。在化疗联合免疫治疗成为胃癌一线标准治疗的背景下,针对CLDN18.2阳性患者,如何排兵布阵选择最佳治疗策略,不同临床试验采用不同的CLDN18.2阳性入组标准,检测抗体、平台和检测判读标准存在较大差异,如何做到标准化、规范化患者检测,针对CLDN18.2的靶向疗法研发进展迅猛,根据单抗、双特异性抗体、ADC、CAR-T治疗的疗效特点和不良反应,以及如何选择最佳治疗方式,均是未来临床实践面临的重要问题。


3.2 FGFR2b阳性胃癌的治疗:势如破竹,未来可期


研究表明,20%~30%的胃癌患者存在FGFR2b过表达,且与患者的预后不良和治疗耐药有关[78-79]。FIGHT研究评估了Bemarituzumab这一靶向FGFR2b的单克隆抗体联合mFOLFOX6对比单纯化疗一线治疗HER-2阴性及FGFR2b过表达晚期胃癌患者的疗效,结果显示联合治疗组中位PFS时间(9.5个月∶7.4个月,HR=0.72,95%CI为0.49~1.08)及中位OS时间(19.2个月∶13.5个月,HR=0.77,95%CI为0.52~1.14)有延长趋势。FGFR2b高表达组联合治疗获益更显著,中位OS时间达到24.7个月(对照组为11.1个月,HR=0.52,95%CI为0.31~0.85),突破2年[80]。东亚人群亚组分析显示获益更佳,中位PFS时间和中位OS时间分别达12.9个月(HR=0.50,95%CI为0.29~0.87)和24.7个月(HR=0.56,95%CI为0.32~0.96),东亚人群FGFR2b高表达组中,联合治疗使得中位OS时间达到30.1个月(HR=0.43,95%CI为0.22~0.86),刷新了胃癌一线治疗的生存纪录[81]。目前全球多中心Ⅲ期随机对照研究已入组完成,期待后续研究结果公布,有望进一步丰富胃癌精准靶向治疗方案。


 4 总结与展望 


免疫治疗奠定晚期胃癌一线治疗地位后,继续向围手术期推进,多项研究证实了其近期缩瘤降期效能,但精准筛选人群、改善长期生存获益的探索之路任重道远。在HER-2阳性晚期胃癌领域,以KEYNOTE-811为代表的一线“靶-免-化”治疗模式给PD-L1 CPS≥1的患者带来变革之光,实现里程碑式的突破,而在CPS<1的患者中,免疫治疗的加入需要谨慎。新型靶向HER-2 ADC药物从后线稳步向前推进,整体重塑胃癌治疗格局,且其扩大了治疗获益人群,有望改写传统的HER-2状态分类定义。HER-2阴性胃癌领域,双免与双特异性抗体疗法崭露头角,拓宽了免疫治疗获益人群,COMPASSION-15和SHR-1701临床试验的成功,让我们看到了精准调控TME,联合靶向TME内其他的免疫抑制信号/细胞亚群,有可能进一步提升疗效,特别是针对PD-L1 CPS低表达的人群。此外,针对CLDN18.2、FGFR2b等靶点的精准治疗进展进一步丰富了治疗方案选择。未来,这些药物如何与既有疗法,特别是免疫治疗的联用,如何优化治疗策略,最大程度地提升疗效,将成为研究热点。而这些问题的解答,将依赖于对患者肿瘤生物学和免疫学状态的全面评估和精准解析,以及前瞻性临床研究的设计和验证。胃癌治疗领域繁花初现,相信在不远的未来,精准检测和精准治疗之路更将硕果累累。


参考文献

  1. 王裕新,潘凯枫,李文庆.2022全球癌症统计报告解读[J].肿瘤综合治疗电子杂志2024,10(3):1-16.

  2. ZHENG R S, CHEN R, HAN B F, et al. Cancer incidence and mortality in China, 2022[J]. Zhonghua Zhong Liu Za Zhi, 2024, 46(3):221-231.

  3. KUS T, KOSE F, AKTAS G, et al. Prediction of peritoneal recurrence in patients with gastric cancer: a multicenter study[J]. J Gastrointest Cancer, 2021, 52(2):634-642.

  4. CUNNINGHAM D, ALLUM W H, STENNING SP, et al. Perioperative chemotherapy versus surgery alone for resectable gastroesophageal cancer[J]. N Engl J Med, 2006, 355(1):11-20.

  5. AL-BATRAN S E, HOMANN N, PAULIGK C, et al. Perioperative chemotherapy with fluorouracil plus leucovorin, oxaliplatin, and docetaxel versus fluorouracil or capecitabine plus cisplatin and epirubicin for locally advanced, resectable gastric or gastro-oesophageal junction adenocarcinoma (FLOT4): a randomised, phase 2/3 trial[J]. Lancet, 2019, 393(10184):1948-1957.

  6. KANG Y K, KIM H D, YOOK J H, et al. Neoadjuvant docetaxel, oxaliplatin, and S-1 plus surgery and adjuvant s-1 for resectable advanced gastric cancer: updated overall survival outcomes from phase Ⅲ PRODIGY[J]. J Clin Oncol, 2024, 42(25):2961-2965.

  7. ZHANG X, LIANG H, LI Z, et al. Perioperative or postoperative adjuvant oxaliplatin with S-1 versus adjuvant oxaliplatin with capecitabine in patients with locally advanced gastric or gastro-oesophageal junction adenocarcinoma undergoing D2 gastrectomy (RESOLVE): an open-label, superiority and non-inferiority, phase 3 randomised controlled trial[J]. Lancet Oncol, 2021, 22(8):1081-1092.

  8. ZENG H, RAN X, AN L, et al. Disparities in stage at diagnosis for five common cancers in China: a multicentre, hospital-based, observational study[J]. Lancet Public Health, 2021, 6(12):e877-e887.

  9. SHITARA K, RHA S Y, WYRWICZ L S, et al. Neoadjuvant and adjuvant pembrolizumab plus chemotherapy in locally advanced gastric or gastro-oesophageal cancer (KEYNOTE-585): an interim analysis of the multicentre, double-blind, randomised phase 3 study[J]. Lancet Oncol, 2024, 25(2):212-224.

  10. SHITARA K, RHA S Y, WYRWICZ L S, et al. LBA3 Final analysis of the phase Ⅲ KEYNOTE-585 study of pembrolizumab plus chemotherapy vs chemotherapy as perioperative therapy in locally-advanced gastric and gastroesophageal junction cancer[J]. Ann Oncol, 2024, 35(Suppl 1):S213.

  11. SHITARA K, BANG Y J, WYRWICZ L S, et al. Neoadjuvant/adjuvant pembrolizumab (pembro) + chemotherapy (chemo) vs placebo (pbo)+chemo for gastric/gastroesophageal junction (G/GEJ) adenocarcinoma: major pathologic response (mPR) in KEYNOTE-585[J]. J Clin Oncol, 2024, 42(Suppl 16):4073.

  12. KANG Y K, TERASHIMA M, KIM Y W, et al. Adjuvant nivolumab plus chemotherapy versus placebo plus chemotherapy for stage Ⅲ gastric or gastro-oesophageal junction cancer after gastrectomy with D2 or more extensive lymph-node dissection (ATTRACTION-5): a randomised, multicentre, double-blind, placebo-controlled, phase 3 trial[J]. Lancet Gastroenterol Hepatol, 2024, 9(8):705-717.

  13. LI C, TIAN Y, ZHENG Y, et al. Pathologic response of phase Ⅲ study: perioperative camrelizumab plus rivoceranib and chemotherapy versus chemotherapy for locally advanced gastric cancer (DRAGON IV/CAP 05)[J]. J Clin Oncol, 2024, 24:795.

  14. PENG Z, ZHANG X, LIANG H, et al. Atezolizumab and trastuzumab plus chemotherapy in patients with HER2+locally advanced resectable gastric cancer or adenocarcinoma of the gastroesophageal junction: A multicenter, randomized, open-label phase Ⅱ study[J]. J Clin Oncol, 2024, 42(Suppl 3):312.

  15. PENG Z, LIU T, WEI J, et al. Efficacy and safety of a novel anti-HER2 therapeutic antibody RC48 in patients with HER2-overexpressing, locally advanced or metastatic gastric or gastroesophageal junction cancer: a single-arm phase Ⅱ study[J]. Cancer Commun (Lond), 2021, 41(11):1173-1182.

  16. HUANG L, WANG R, XIE K, et al. A HER2 target antibody drug conjugate combined with anti-PD-(L)1 treatment eliminates hHER2+ tumors in hPD-1 transgenic mouse model and contributes immune memory formation[J]. Breast Cancer Res Treat, 2022, 191(1):51-61.

  17. CHAI J, WANG L, LIU L, et al. 1467P Efficacy and safety of disitamab vedotin (RC48) combined with camrelizumab and S-1 for neoadjuvant therapy of locally advanced gastric cancer with HER2 overexpression: Preliminary results of a prospective, single-arm, phase Ⅱ study[J]. Ann Oncol, 2024, 35(Suppl 2):S908.

  18. CATS A, JANSEN E P M, VAN GRIEKEN N C T, et al. Chemotherapy versus chemoradiotherapy after surgery and preoperative chemotherapy for resectable gastric cancer (CRITICS): an international, open-label, randomised phase 3 trial[J]. Lancet Oncol, 2018, 19(5):616-628.

  19. LEONG T, SMITHERS BM, MICHAEL M, et al. LBA58 A randomized phase III trial of perioperative chemotherapy (periop CT) with or without preoperative chemoradiotherapy (preop CRT) for resectable gastric cancer (AGITG TOPGEAR): Final results from an intergroup trial of AGITG, TROG, EORTC and CCTG[J]. Ann Oncol, 2024, 35(Suppl 2):S1249.

  20. LIU D S, HALL K, WONG D, et al. 1402MO An international study evaluating pathological response to guide adjuvant FLOT chemotherapy in gastroesophageal cancer[J]. Ann Oncol, 2024, 35(Suppl 2):S879.

  21. BANG Y J, VAN CUTSEM E, FEYEREISLOVA A, et al. Trastuzumab in combination with chemotherapy versus chemotherapy alone for treatment of HER2-positive advanced gastric or gastro-oesophageal junction cancer (ToGA): a phase 3, open-label, randomised controlled trial[J]. Lancet, 2010, 376(9742):687-697.

  22. ARIGA S. History and future of HER2-targeted therapy for advanced gastric cancer[J]. J Clin Med, 2023, 12(10):3391.

  23. JANJIGIAN Y Y, KAWAZOE A, BAI Y, et al. 1400O Final overall survival for the phase III, KEYNOTE-811 study of pembrolizumab plus trastuzumab and chemotherapy for HER2+advanced, unresectable or metastatic G/GEJ adenocarcinoma[J]. Ann Oncol, 2024, 35(Suppl 2):S877-S878.

  24. CHEN Y, JIA K, CHONG X, et al. Implications of PD-L1 expression on the immune microenvironment in HER2-positive gastric cancer[J]. Mol Cancer, 2024, 23(1):169.

  25. HAN Z, ZHANG Z, YANG X, et al. Development and interpretation of a pathomics-driven ensemble model for predicting the response to immunotherapy in gastric cancer[J]. J Immunother Cancer, 2024, 12(5):e008927.

  26. CHEN Y, JIA K, SUN Y, et al. Predicting response to immunotherapy in gastric cancer via multi-dimensional analyses of the tumour immune microenvironment[J]. Nature Commun, 2022, 13(1):4851.

  27. SUN Z, ZHANG T, AHMAD M U, et al. Comprehensive assessment of immune context and immunotherapy response via noninvasive imaging in gastric cancer[J]. J Clin Invest, 2024, 134(6):e175834.

  28. CHEN Z, CHEN Y, SUN Y, et al. Predicting gastric cancer response to anti-HER2 therapy or anti-HER2 combined immunotherapy based on multi-modal data[J]. Signal Transduct Target Ther, 2024, 9(1):222.

  29. SATOH T, XU R H, CHUNG H C, et al. Lapatinib plus paclitaxel versus paclitaxel alone in the second-line treatment of HER2-amplified advanced gastric cancer in Asian populations: TyTAN--a randomized, phase Ⅲ study[J]. J Clin Oncol, 2014, 32(19):2039-2049.

  30. THUSS-PATIENCE P C, SHAH M A, OHTSU A, et al. Trastuzumab emtansine versus taxane use for previously treated HER2-positive locally advanced or metastatic gastric or gastro-oesophageal junction adenocarcinoma (GATSBY): an international randomised, open-label, adaptive, phase 2/3 study[J]. Lancet Oncol, 2017, 18(5):640-653.

  31. MAKIYAMA A, SUKAWA Y, KASHIWADA T, et al. Randomized, Phase Ⅱ study of trastuzumab beyond progression in patients with HER2-positive advanced gastric or gastroesophageal junction cancer: WJOG7112G (T-ACT Study)[J]. J Clin Oncol, 2020, 38(17):1919-1927.

  32. LI Z, ZHAO H, HU H, et al. Mechanisms of resistance to trastuzumab in HER2-positive gastric cancer[J]. Chin J Cancer Res, 2024, 36(3):306-321.

  33. ZHU Y, ZHOU M, KONG W, et al. Antibody-drug conjugates: the clinical development in gastric cancer[J]. Front Oncol, 2023, 13:1211947.

  34. SHITARA K, BANG Y J, IWASA S, et al. Trastuzumab deruxtecan in previously treated her2-positive gastric cancer[J]. N Engl J Med, 2020, 382(25):2419-2430.

  35. SHEN L, CHEN P, LU J, et al. 172P Trastuzumab deruxtecan (T-DXd) in Chinese patients (pts) with previously treated HER2-positive locally advanced/metastatic gastric cancer (GC) or gastroesophageal junction adenocarcinoma (GEJA): Primary efficacy and safety from the phase II single-arm DESTINY-Gastric06 (DG06) trial[J]. Ann Oncol, 2023, 34(Suppl 4):S1542-S1543.

  36. SHEN L, CHEN P, LU J, et al. Trastuzumab deruxtecan (T-DXd) in Chinese patients (pts) with previously treated HER2-positive (HER2+) advanced gastric or gastroesophageal junction adenocarcinoma (GEJA): DESTINY-Gastric06 (DG-06) final analysis[J]. Ann Oncol, 35(Suppl 4), S1454-S1455.

  37. LI S, LIU Z, LIU Y, et al. Efficacy of disitamab vedotin (RC48) plus tislelizumab and S-1 as first-line therapy for HER2-overexpressing advanced stomach or gastroesophageal junction adenocarcinoma: a multicenter, single-arm, phase Ⅱ trial (RCTS)[J]. J Clin Oncol, 2024, 42(Suppl 16):4009.

  38. TSUCHIKAMA K, ANAMI Y, HA S Y Y, et al. Exploring the next generation of antibody-drug conjugates[J]. Nat Rev Clin Oncol, 2024, 21(3):203-223.

  39. WANG Y, GONG J, WANG A, et al. Disitamab vedotin (RC48) plus toripalimab for HER2-expressing advanced gastric or gastroesophageal junction and other solid tumours: a multicentre, open label, dose escalation and expansion phase 1 trial[J]. EClinicalMedicine, 2024, 68:102415.

  40. VAN CUTSEM E, BANG Y J, FENG Y F, et al. HER2 screening data from ToGA: targeting HER2 in gastric and gastroesophageal junction cancer[J]. Gastric Cancer, 2015, 18(3):476-484.

  41. KIM W H, GOMEZ-IZQUIERDO L, VILARDELL F, et al. HER2 status in gastric and gastroesophageal junction cancer: results of the large, multinational HER-EAGLE study[J]. Appl Immunohistochem Mol Morphol, 2018, 26(4):239-245.

  42. PENG Z, LIU T, WEI J, et al. Efficacy and safety of a novel anti-HER2 therapeutic antibody RC48 in patients with HER2-overexpressing, locally advanced or metastatic gastric or gastroesophageal junction cancer: a single-arm phase Ⅱ study[J]. Cancer Commun (Lond), 2021, 41(11):1173-1182. 

  43. WANG Y, GONG J, WANG A, et al. Disitamab vedotin (RC48) plus toripalimab for HER2-expressing advanced gastric or gastroesophageal junction and other solid tumours: a multicentre, open label, dose escalation and expansion phase 1 trial[J]. EClinicalMedicine, 2024, 68:102415.

  44. HARDING J J, FAN J, OH D Y, et al. Zanidatamab for HER2-amplified, unresectable, locally advanced or metastatic biliary tract cancer (HERIZON-BTC-01): a multicentre, single-arm, phase 2b study[J]. Lancet Oncol, 2023, 24(7):772-782.

  45. TABERNERO J, SHEN L, ELIMOVA E, et al. HERIZON-GEA-01: Zanidatamab+chemo ± tislelizumab for 1L treatment of HER2-positive gastroesophageal adenocarcinoma[J]. Future Oncol, 2022, 18(29):3255-3266.

  46. 44 XU J, ZHAO J, CHEN Y, et al. 1425P Efficacy and safety of KN026 in combination with chemotherapy in patients (pts) with unresectable or metastatic HER2 positive gastric or gastroesophageal cancers (GC/GEJC) after first-line treatment with a trastuzumab-containing regimen[J]. Ann Oncol, 2024, 35(Suppl 2):S889.

  47. BATLLE E, MASSAGUÉ J. Transforming growth factor-β signaling in immunity and cancer[J]. Immunity, 2019, 50(4):924-940.

  48. LIU D, ZHOU J, WANG Y, et al. Bifunctional anti-PD-L1/TGF-βRII agent SHR-1701 in advanced solid tumors: a dose-escalation, dose-expansion, and clinical-expansion phase 1 trial[J]. BMC Med, 2022, 20(1):408.

  49. PENG Z, WANG J, ZHANG Y, et al. LBA60 phase Ⅲ study of SHR-1701 versus placebo in combination with chemo as first-line (1L) therapy for HER2-negative gastric/gastroesophageal junction adenocarcinoma (G/GEJA)[J]. Ann Oncol, 2024, 35(Suppl 2):S1250.

  50. PENG H, JIANG L, YUAN J, et al. Single-cell characterization of differentiation trajectories and drug resistance features in gastric cancer with peritoneal metastasis[J]. Clin Transl Med, 2024, 14(10):e70054.

  51. JI J F, SHEN L, LI Z, et al. Cadonilimab plus chemotherapy versus chemotherapy as first-line treatment for unresectable locally advanced or metastatic gastric or gastroesophageal junction (G/GEJ) adenocarcinoma (COMPASSION-15): A randomized, double-blind, phase 3 trial[C]. San Diego: 2024 AACR Annual Meeting, 2024.

  52. JANJIGIAN Y Y, BENDELL J, CALVO E, et al. CheckMate-032 study: efficacy and safety of nivolumab and nivolumab plus ipilimumab in patients with metastatic esophagogastric cancer[J]. J Clin Oncol, 2018, 36(28):2836-2844.

  53. LORENZEN S, GOETZE T O, THUSS-PATIENCE P C, et al. LBA59 Modified FOLFOX plus/minus nivolumab and ipilimumab vs FLOT plus nivolumab in patients with previously untreated advanced or metastatic adenocarcinoma of the stomach or gastroesophageal junction: final results of the IKF-AIO-Moonlight trial[J]. Ann Oncol, 2024, 35(Suppl 2):S1249-S1250.

  54. PANG X, HUANG Z, ZHONG T, et al. Cadonilimab, a tetravalent PD-1/CTLA-4 bispecific antibody with trans-binding and enhanced target binding avidity[J]. MAbs, 2023, 15(1):2180794.

  55. JIA K, CHEN Y, XIE Y, et al. Helicobacter pylori and immunotherapy for gastrointestinal cancer[J]. Innovation (Camb), 2024, 5(2):100561.

  56. PINTO C, ORLANDI A, NORMANNO N, et al. Fluorouracil, leucovorin, and irinotecan plus cetuximab versus cetuximab as maintenance therapy in first-line therapy for RAS and BRAF wild-type metastatic colorectal cancer: phase Ⅲ ERMES study[J]. J Clin Oncol, 2024, 42(11):1278-1287.

  57. WILKE H, MURO K, VAN CUTSEM E, et al. Ramucirumab plus paclitaxel versus placebo plus paclitaxel in patients with previously treated advanced gastric or gastro-oesophageal junction adenocarcinoma (RAINBOW): a double-blind, randomised phase 3 trial[J]. Lancet Oncol, 2014, 15(11):1224-1235.

  58. PIETRANTONIO F, RANDON G, LONARDI S, et al. Ramucirumab plus paclitaxel as switch maintenance versus continuation of oxaliplatin-based chemotherapy in patients (pts) with advanced HER2-negative gastric or gastroesophageal junction (GEJ) cancer: the ARMANI phase Ⅲ trial[J]. J Clin Oncol, 2024, 42(Suppl 17):LBA4002.

  59. JANJIGIAN Y Y, AJANI JA , MOEHLER M, et al. First-line nivolumab plus chemotherapy for advanced gastric, gastroesophageal junction, and esophageal adenocarcinoma: 3-year follow-up of the phase Ⅲ CheckMate 649 trial[J]. J Clin Oncol, 2024, 42(17):2012-2020.

  60. XU J, JIANG H, PAN Y, et al. Sintilimab plus chemotherapy for unresectable gastric or gastroesophageal junction cancer: the ORIENT-16 randomized clinical trial[J]. JAMA, 2023, 330(21):2064-2074.

  61. LI J, Q S K , XU R H, et al. Effect of fruquintinib vs placebo on overall survival in patients with previously treated metastatic colorectal cancer. The FRESCO randomized clinical trial[J]. JAMA 2018, 319(24):1-11.

  62. DASARI A, LONARDI S, GARCIA-CARBONERO R, et al. Fruquintinib versus placebo in patients with refractory metastatic colorectal cancer (FRESCO-2): an international, multicentre, randomised, double-blind, phase 3 study[J]. Lancet, 2023, 402(10395):41-53.

  63. XU R H, WANG F, SHEN L, et al. Fruquintinib plus paclitaxel versus paclitaxel as second-line therapy for patients with advanced gastric or gastroesophageal junction adenocarcinoma (FRUTIGA): A randomized, multicenter, double-blind, placebo-controlled, phase 3 study[J]. J Clin Oncol, 2024, 42(Suppl 36):438780.

  64. ZHANG X, WANG Y, XIANG X, et al. Efficacy and safety of cadonilimab in combination with pulocimab and paclitaxel as second-line therapy in patients with advanced gastric or gastroesophageal junction (G/GEJ) cancer who failed immunochemotherapy: a multicenter, double-blind, randomized trial[J]. J Clin Oncol, 2024, 42(Suppl 16):4012.

  65. GONG J, LIU C, YAO J, et al. Efficacy and safety of LM-108, an anti-CCR8 monoclonal antibody, in combination with an anti-PD-1 antibody in patients with gastric cancer: Results from phase 1/2 studies[J]. J Clin Oncol, 2024, 42(Suppl 16):2504.

  66. RHA S Y, OH D Y, YAÑEZ P, et al. KEYNOTE-859 investigators. Pembrolizumab plus chemotherapy versus placebo plus chemotherapy for HER2-negative advanced gastric cancer (KEYNOTE-859): a multicentre, randomised, double-blind, phase 3 trial[J]. Lancet Oncol, 2023, 24(11):1181-1195.

  67. QIU M Z, OH D Y, KATO K, et al. Tislelizumab plus chemotherapy versus placebo plus chemotherapy as first line treatment for advanced gastric or gastro-oesophageal junction adenocarcinoma: RATIONALE-305 randomised, double blind, phase 3 trial[J]. BMJ, 2024, 385:e078876.

  68. ZHANG X, WANG J, WANG G, et al. LBA79 GEMSTONE-303: Prespecified progression-free survival (PFS) and overall survival (OS) final analyses of a phaseⅢ study of sugemalimab plus chemotherapy vs placebo plus chemotherapy in treatment-naïve advanced gastric or gastroesophageal junction (G/GEJ) adenocarcinoma[J]. Ann Oncol, 2023, 34(Suppl2):S1319.

  69. TÜRECI O, KOSLOWSKI M, HELFTENBEIN G, et al. Claudin-18 gene structure, regulation, and expression is evolutionary conserved in mammals[J]. Gene, 2011, 481(2):83-92.

  70. QI C, CHONG X, ZHOU T, et al. Clinicopathological significance and immunotherapeutic outcome of claudin 18.2 expression in advanced gastric cancer: a retrospective study[J]. Chin J Cancer Res, 2024, 36(1):78-89.

  71. KUBOTA Y, KAWAZOE A, MISHIMA S, et al. Comprehensive clinical and molecular characterization of claudin 18.2 expression in advanced gastric or gastroesophageal junction cancer[J]. ESMO Open, 2023, 8(1):100762.

  72. SHAH M A, SHITARA K, AJANI J A, et al. Zolbetuximab plus CAPOX in CLDN18.2-positive gastric or gastroesophageal junction adenocarcinoma: the randomized, phase 3 GLOW trial[J]. Nat Med, 2023, 29(8):2133-2141.

  73. SHITARA K, LORDICK F, BANG Y J, et al. Zolbetuximab plus mFOLFOX6 in patients with CLDN18.2-positive, HER2-negative, untreated, locally advanced unresectable or metastatic gastric or gastro-oesophageal junction adenocarcinoma (SPOTLIGHT): a multicentre, randomised, double-blind, phase 3 trial[J]. Lancet, 2023, 401(10389):1655-1668.

  74. QIAN X, TENG F, GUO H, et al. 1560P Osemitamab (TST001): An ADCC enhanced humanized anti-CLDN18.2 mab, demonstrated improved efficacy in combination with anti-PD-L1/PD-1 mab and oxaliplatin/5-FU in preclinical tumor models[J]. Ann Oncol, 2023, 34(Suppl 2):S873.

  75. SHEN L, LIU D, LI N, et al. Osemitamab in combination with capecitabine and oxaliplatin (CAPOX) as a first line treatment of advanced G/GEJ cancer: Updated data of cohort C from a phase Ⅰ/Ⅱa, multi-center study (TranStar102/TST001-1002)[J]. J Clin Oncol, 2023, 41(Suppl 16):4046.

  76. QI C, GONG J, LI J, et al. Claudin18.2-specific CAR T cells in gastrointestinal cancers: phase 1 trial interim results[J]. Nat Med, 2022, 28(6):1189-1198.

  77. QI C, LIU C, GONG J, et al. Claudin18.2-specific CAR T cells in gastrointestinal cancers: phase 1 trial final results[J]. Nat Med, 2024, 30(8):2224-2234.

  78. KATOH M, NAKAYAMA I, WAINBERG Z A, et al. Monoclonal antibodies that target fibroblast growth factor receptor 2 isoform b and Claudin-18 isoform 2 splicing variants in gastric cancer and other solid tumours[J]. Clin Transl Med, 2024, 14(6):e1736.

  79. TURNER N, GROSE R. Fibroblast growth factor signalling: from development to cancer[J]. Nat Rev Cancer, 2010, 10(2):116-129.

  80. WAINBERG Z A, KANG Y K, LEE K W, et al. Bemarituzumab as first-line treatment for locally advanced or metastatic gastric/gastroesophageal junction adenocarcinoma: final analysis of the randomized phase 2 FIGHT trial[J]. Gastric Cancer, 2024, 27(3):558-570.

  81. KANG Y K, QIN S, LEE K W, et al. Bemarituzumab plus mFOLFOX6 as first-line treatment in East Asian patients with FGFR2b-overexpressing locally advanced or metastatic gastric/gastroesophageal junction cancer: subgroup of FIGHT final analysis[J]. Gastric Cancer, 2024, 27(5):1046-1057.